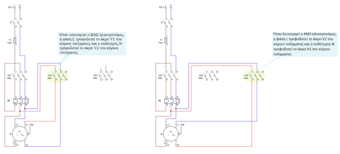
Τίτλος Άσκησης: Αλλαγή φοράς περιστροφής ασύγχρονου μονοφασικού κινητήρα Πρόβλημα: Θέλουμε να ελέγξουμε τη φορά περιστροφής ενός ασύγχρονου μονοφασικού κινητήρα, δηλαδή νε ελέγξουμε - πέρα από την εκκίνηση και την πέδηση του καθώς και την προστασία του από υπερφορτίσεις- τη φορά με την οποία θα περιστρέφεται. Λίγα λόγια για την φορά περιστροφής ενός ασύγχρονου μονοφασικού κινητήρα: όπως ήδη αναφέραμε στην προηγούμενη άσκηση, ένας ασύγχρονος μονοφασικός κινητήρας αποτελείται από δυο διαφορετικά τυλίγματα - το κύριο τύλιγμα και το βοηθητικό. Για να μπορέσουμε να αλλάξουμε τη φορά περιστροφής σε έναν ασύγχρονο μονοφασικό κινητήρα, αρκεί να αλλάξουμε την πολικότητα σε ένα από τα δυο τυλίγματα - είτε στο κύριο τύλιγμα είτε στο βοηθητικό. Με αυτόν τον τρόπο αλλάζουμε τη φορά περιστροφής του μαγνητικού πεδίου που αναπτύσσεται στον στάτη και συνεπώς τη φορά περιστροφής του δρομέα. Σύνδεση με την προηγούμενη άσκηση: Στην προηγούμενη άσκηση - Εκκίνηση μονοφασικού κινητήρα εναλλασσόμενου ρεύματος - αναφερθήκαμε στον τρόπο ελέγχου ενός ασύγχρονου μονοφασικού κινητήρα. Σε αυτή την άσκηση, θα πάμε ένα βήμα παραπέρα - πέρα από τον έλεγχο του κινητήρα θα μάθουμε να αλλάζουμε και τη φορά περιστροφής του. Η λογική στην οποία στηρίζεται η αλλαγή της φοράς περιστροφής του ασύγχρονου μονοφασικού κινητήρα είναι ίδια με την αλλαγή της φοράς περιστροφής του ασύγχρονου τριφασικού κινητήρα - και στις δυο περιπτώσεις αρκεί να αλλάξουμε τη φορά του στρεφόμενου μαγνητικού πεδίου. Απλά, σε επίπεδο εφαρμογής, οι δυο κινητήρες διαφέρουν κατασκευαστικά και συνεπώς διαφέρουν και οι τρόποι με τους οποίους αλλάζουμε τη φορά περιστροφής τους. Χαρακτηρισμός εισόδων και εξόδων του PLC Εξήγηση κυκλώματος ισχύος: Το κύκλωμα ισχύος περιλαμβάνει τρεις ηλεκτρονόμους - ΚΜ1, ΚΜ2 και ΚΜ3. Ο ΚΜ1 ηλεκτρονόμος τροφοδοτεί ένα από τα δυο τυλίγματα του κινητήρα - στην προκειμένη περίπτωση το βοηθητικό τύλιγμα - με την εναλλασσόμενη τάση του δικτύου. Οι άλλοι δύο ηλεκτρονόμοι - ΚΜ2 και ΚΜ3 - ελέγχουν την φορά περιστροφής του κινητήρα. Αυτό επιτυγχάνεται διότι οί δυο ηλεκτρονόμοι ΚΜ2 και ΚΜ3 τροφοδοτούν το κύριο τύλιγμα του κινητήρα με την παροχή του δικτύου μεν, αλλά με αντίθετη πολικότητα. Συνδεσμολογία Επισήμανση: υπάρχουν διάφορες παραλλαγές για το κύκλωμα ισχύος του συγκεκριμένου αυτοματισμού. Για παράδειγμα, μια από αυτές τις παραλλαγές χρησιμοποιεί δύο ηλεκτρονόμους των τεσσάρων επαφών ο καθένας. Μπορείτε να σχεδιάσετε κάποια παραλλαγή του αυτοματισμού που θεωρείτε ευκολότερη; Στη συνέχεια συμπληρώστε τον ακόλουθο πίνακα αληθείας. Προσπαθήστε για κάθε συνδυασμό εισόδων να αποφασίσετε την κατάσταση της εξόδου. Υπενθυμίζουμε ότι όταν από το μπουτόν περνάει ρεύμα θεωρούμε ότι η κατάσταση του είναι 1 ενώ όταν δεν περνάει ρεύμα από το μπουτόν, η κατάσταση του είναι 0. Επίσης όταν η έξοδος είναι ενεργοποιημένη, η κατάσταση του είναι 1 ενώ όταν η έξοδος δεν είναι ενεργοποιημένη, η κατάσταση του είναι 0. Τέλος, με Q΄ χαρακτηρίζουμε την προηγούμενη κατάσταση της εξόδου ενώ με Q την παρούσα κατάσταση της εξόδου. Πίνακες αληθείας Αν συγκρίνουμε τη συνδεσμολογία του αυτοματισμού με τους επόμενους πίνακες αληθείας, θα παρατηρήσουμε ότι στους πίνακες αληθείας δεν εμφανίζονται η κλειστή και η ανοικτή επαφή του θερμικού. Αυτό έγινε ώστε να μην γίνει αρκετά μεγάλοι οι πίνακες αληθείας - αν προσθέσουμε δυο εισόδους, τότε ο αριθμός των συνδυασμός θα αυξηθεί από 16 σε 64 σε κάθε πίνακα αληθείας. Οπότε δεν υπολογίζουμε στους πίνακες αληθείας τις δυο επαφές του θερμικού αλλά θα τις προσθέσουμε στο πρόγραμμα του αυτοματισμού. Το ίδιο θα ισχύσει και για την έξοδο Q4 - ενδεικτική λυχνία Η - η οποία θα ενεργοποιείται σε περίπτωση υπερφόρτισης του κινητήρα. Για την δεξιόστροφη περιστροφή Για την αριστερόστροφη περιστροφή Μαθηματική Εξίσωση Απλοποίηση με πίνακα Karnaugh Απλοποιημένη Εξίσωση Πρόγραμμα λειτουργίας του αυτοματισμού ΣΥΜΠΕΡΑΣΜΑ
Κιβώτιο ακροδεκτών Οι μονοφασικοί κινητήρες έχουν ένα κύριο τύλιγμα (V1-V2) και ένα βοηθητικό τύλιγμα (U1-U2). Για να λειτουργήσουν πρέπει να δημιουργηθεί περιστρεφόμενο μαγνητικό πεδίο. Αυτό μπορεί να επιτευχθεί με τη βοήθεια ενός πυκνωτή συνδεδεμένου σε σειρά με το βοηθητικό τύλιγμα
ΤΟΜΕΑΣ ΗΛΕΚΤΡΟΛΟΓΙΑΣ, ΗΛΕΚΤΡΟΝΙΚΗΣ ΚΑΙ ΑΥΤΟΜΑΤΙΣΜΟΥ                                                                                                                       1o ΕΠΑΛ ΑΜΑΡΟΥΣΙΟΥ ΤΕΧΝΙΚΟΣ ΗΛΕΚΤΡΟΛΟΓΙΚΩΝ ΣΥΣΤΗΜΑΤΩΝ, ΕΓΚΑΤΑΣΤΑΣΕΩΝ ΚΑΙ ΔΙΚΤΥΩΝ                                                                                                 3ο ΕΚ Β ΑΘΗΝΑΣ (ΑΜΑΡΟΥΣΙΟΥ)
ΕΡΓΑΣΤΗΡΙΟ ΗΛΕΚΤΡΙΚΩΝ ΑΥΤΟΜΑΤΙΣΜΩΝ