ΗΛΕΚΤΡΙΚΗ ΕΓΚΑΤΑΣΤΑΣΗ ΜΕΓΑΛΟΥ ΚΤΙΡΙΟΥ (ΝΟΣΟΚΟΜΕΙΟΥ)
ΤΟΜΕΑΣ ΗΛΕΚΤΡΟΛΟΓΙΑΣ, ΗΛΕΚΤΡΟΝΙΚΗΣ ΚΑΙ ΑΥΤΟΜΑΤΙΣΜΟΥ                                                                                                                       1o ΕΠΑΛ ΑΜΑΡΟΥΣΙΟΥ ΤΕΧΝΙΚΟΣ ΗΛΕΚΤΡΟΛΟΓΙΚΩΝ ΣΥΣΤΗΜΑΤΩΝ, ΕΓΚΑΤΑΣΤΑΣΕΩΝ ΚΑΙ ΔΙΚΤΥΩΝ                                                                                                 3ο ΕΚ Β ΑΘΗΝΑΣ (ΑΜΑΡΟΥΣΙΟΥ)
Σκοπός του Κεφαλαίου Όταν θα έχετε ολοκληρώσει τη μελέτη του κεφαλαίου, ο μαθητής θα είναι σε θέση: Γνωστικοί στόχοι (γνώσεις) Να περιγράφει τη δομή ενός ηλεκτροπαραγωγού ζεύγους (κινητήρια μηχανή + ηλεκτρογεννήτρια) Να εξηγεί τη λειτουργία του συστήματος επιτήρησης τάσης Να αποτυπώνει σε μπλοκ-διάγραμμα τη σχέση μεταξύ γενικού πίνακα μέσης τάσης, υποσταθμού και για τη ροή της εγκατάστασης Να κατονομάζει τα μέρη της εγκατάστασης ισχυρών ρευμάτων Να περιγράφει τη λειτουργία ηλεκτροπαραγωγού ζεύγους ως εφεδρική και συμπληρωματική πηγή ενέργειας Να αναγνωρίζει τις διαφορές μεταξύ ηλεκτρικών εγκαταστάσεων ισχυρών και ασθενών ρευμάτων Να περιγράφει τον ρόλο του υποσταθμού μέσης τάσης και τις απαιτήσεις χώρου Να εξηγεί τη λειτουργία των απαγωγέων υπέρτασης και τον λόγο τοποθέτησής τους Να αναγνωρίζει τι καλύπτει η δομημένη καλωδίωση σε ένα μεγάλο κτίριο, περιγράφοντας πλεονεκτήματα Να διακρίνει τα συστήματα διανομής, ανίχνευση κενού τάσης και τη διαχείριση επανόδου ενέργειας Συναισθηματικοί στόχοι (στάσεις) Να εκφράζει ενδιαφέρον για τη σημασία της συνεχούς τροφοδοσίας σε κρίσιμες εγκαταστάσεις (νοσοκομείο κτλ.) Να δείχνει σεβασμό και υπευθυνότητα όταν σχεδιάζει ή αναλύει ηλεκτρική εγκατάσταση σε μεγάλα κτίρια Ψυχοκινητικοί στόχοι (δεξιότητες) Να σχεδιάζει σε χαρτί ή λογισμικό ένα block-διάγραμμα ηλεκτρικής εγκατάστασης Να χρησιμοποιεί εκπαιδευτικό λογισμικό ή εργαλείο για να οπτικοποιήσει τη ροή ισχύος Να δημιουργεί πρόχειρη λίστα ελέγχου (checklist) ασφαλούς εγκατάστασης (π.χ. γείωση, διακόπτες, συμβατότητα υλικών)
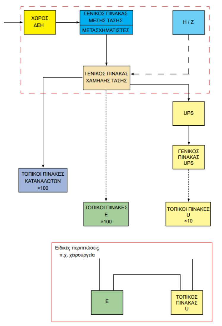
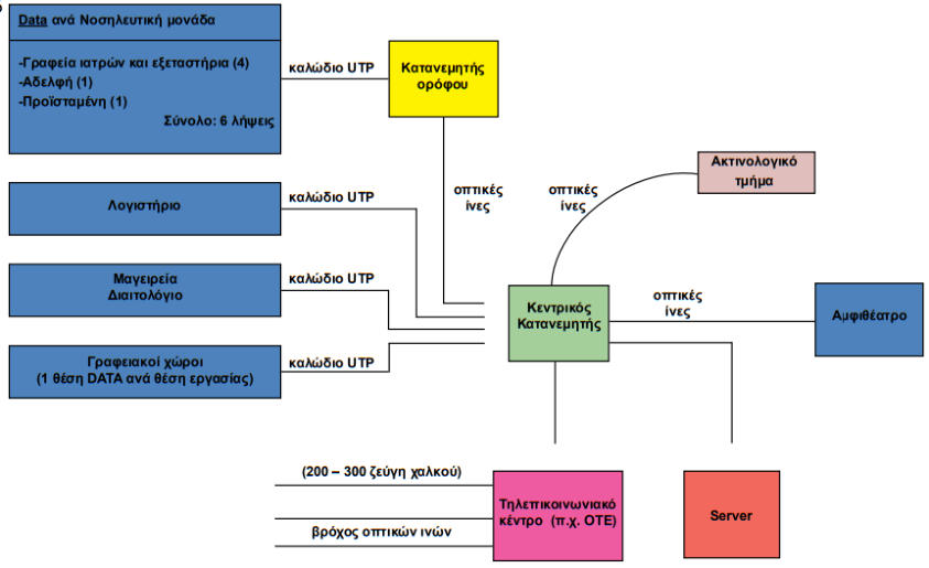
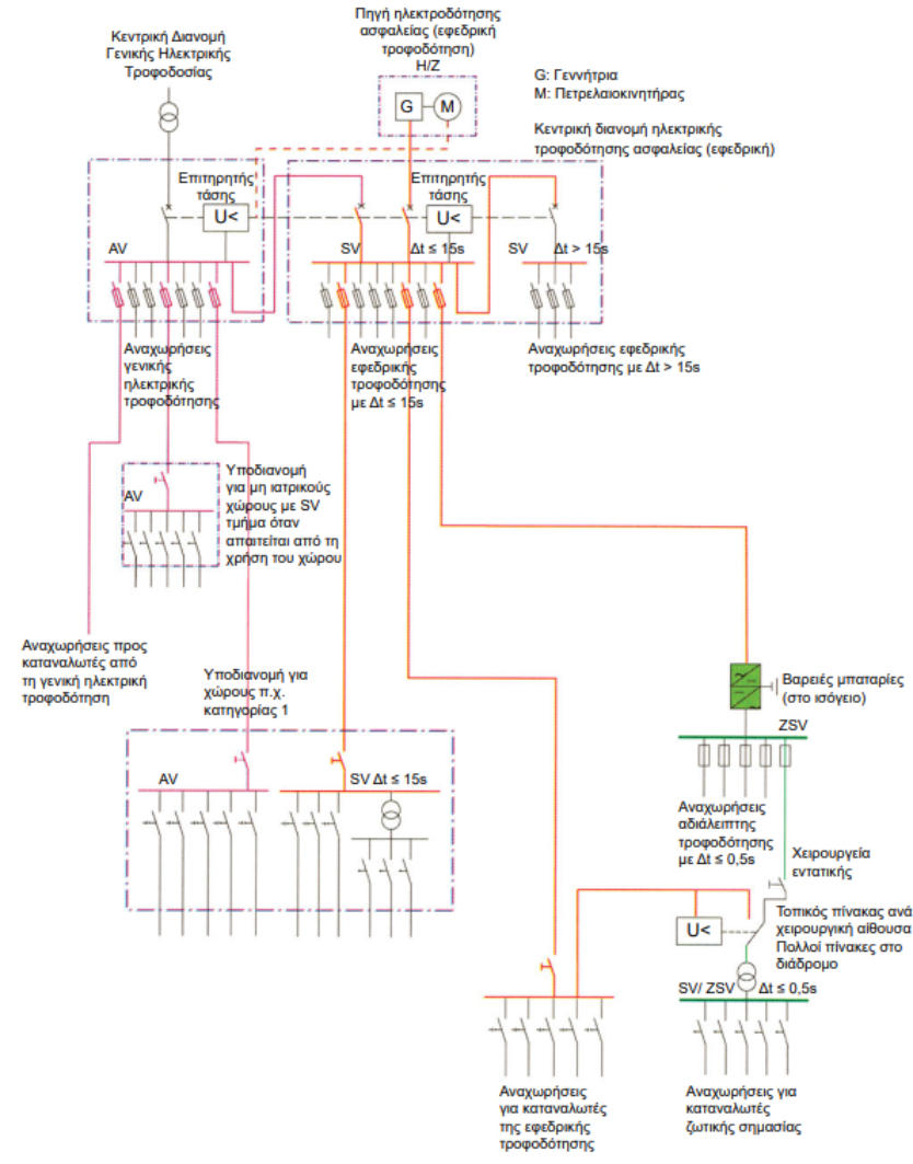
Οι ηλεκτρικές εγκαταστάσεις διακρίνονται σε εγκαταστάσεις ισχυρών ρευμάτων και ασθενών ρευμάτων: Α. Στις ηλεκτρικές εγκαταστάσεις ισχυρών ρευμάτων περιλαμβάνονται: • Σύστημα μέσης τάσης 20 kV, 50 Hz. • Υποσταθμός υποβιβασμού τάσης 20 kV/400V, 50 Hz. • Σύστημα διανομής 230/ 400 V, 50 Ηz. • Σύστημα διανομής ανάγκης (emergency) 230/400 V, 50 Ηz. • Σύστημα αδιάλειπτης λειτουργίας (UPS). • Καταναλώσεις φωτισμού και κίνησης 230/400 V. Σύστημα τροφοδοσίας ηλεκτρονόμων λειτουργίας και προστασίας των γενικών πινάκων μέσης και χαμηλής τάσης. • Τοπικά συστήματα 42 V, 50 Ηz. • Συστήματα γειώσεων προστασίας και αλεξικεραυνικής προστασίας. • Ο ιατρικός και ξενοδοχειακός εξοπλισμός. Β. Στις ηλεκτρικές εγκαταστάσεις ασθενών ρευμάτων περιλαμβάνονται: • Εγκατάσταση τηλεφώνων και δεδομένων (data). • Εγκατάσταση ενδοσυνεννοήσεων, θυροτηλεφώνων, κουδουνιών. • Εγκατάσταση τηλεόρασης και μετάδοσης ήχου, μεγαφωνικές εγκαταστάσεις. • Κλήση νοσοκόμας. • Ρολόγια. • Σύστημα αναζήτησης προσώπων. • Εγκατάσταση συστήματος προτεραιότητας εξωτερικών ιατρείων. • Εγκατάσταση συναγερμού έναντι κλοπής Πηγές ενέργειας Υπό κανονικές συνθήκες το νοσοκομείο εξυπηρετείται από δίκτυο    μέσης    τάσης εταιρείας παραγωγής και διανομής ηλεκτρικής ενέργειας (π.χ. ΔΕΗ). Για την περίπτωση διακοπής της παροχής από την εταιρεία ή για περίπτωση μερικής βλάβης της εγκατάστασης του Υποσταθμού (αστοχία ενός μετασχηματιστή ή σφάλμα μιας φάσης ή μείωση της τάσης του δικτύου της εταιρείας κάτω από την αποδεκτή στάθμη του 10%), προβλέπεται η τροφοδοσία κρίσιμων καταναλώσεων μέσω η λεκτροπαραγωγών ζευγών. Εκτός από τις πιο πάνω πηγές ενέργειας, προβλέπεται και σύστημα αδιάλειπτης λειτουργίας (UPS), με συστοιχία μπαταριών που καλύπτει τα κρίσιμα φορτία ιατρικού εξοπλισμού, σύμφωνα με τον κανονισμό VDE 0107. Εγκατάσταση υποσταθμού μέσης τάσης Τυπική κάτοψη των χώρων υποσταθμού μέσης τάσης Για την εγκατάσταση του υποσταθμού μέσης τάσης σε ιδιαίτερο χώρο του νοσοκομείου, συνήθως ισόγειο, διατίθενται: χώρος για την εταιρεία διανομής ηλεκτρικής ενέργειας (π.χ. ΔΕΗ), χώρος γενικού πίνακα μέσης τάσης του νοσοκομείου, χώροι για καθένα μετασχηματιστή, χώροι γενικών πινάκων χαμηλής τάσης (για τα πεδία χαμηλής τάσης και για τους γενικούς πίνακες), χώρος για τα ηλεκτροπαραγωγά ζεύγη Χώρος εταιρείας διανομής ηλεκτρικής ενέργειας (π.χ. ΔΕΗ) Η τροφοδοσία του νοσοκομείου γίνεται συνήθως από το εναέριο δίκτυο μέσης τάσης της εταιρείας (20 kV, 50 Hz) στα όρια του οικοπέδου του. Από εκεί (μέσω υπόγειων σωληνώσεων και φρεατίων τραβήγματος καλωδίων), τα καλώδια των 20 kV οδηγούνται στον ιδιαίτερο ισόγειο χώρο που διατίθεται για την εταιρεία. Σ’ αυτό το χώρο, που είναι διαμορφωμένος και εξοπλισμένος σύμφωνα με τις υποδείξεις της εταιρείας, εγκαθίσταται ο πίνακας μέσης τάσης της εταιρείας και τα όργανα μέτρησης της παρεχόμενης ενέργειας. Χώρος γενικού πίνακα μέσης τάσης Στο χώρο αυτό εγκαθίσταται ο γενικός πίνακας μέσης τάσης του νοσοκομείου που είναι τύπου πεδίου (κυψελών) και αποτελείται από: το πεδίο ή πεδία άφιξης της μέσης τάσης, ένα πεδίο αναχώρησης για κάθε μετασχηματιστή ισχύος, ένα πεδίο αναχώρησης προς δεύτερο γενικό πίνακα μέσης τάσης (αν υπάρχει, σε περίπτωση απομακρυσμένου κτιρίου). Κάθε πεδίο περιλαμβάνει όλα τα απαραίτητα όργανα λειτουργίας, διακοπής και προστασίας. Η τροφοδοσία των μετασχηματιστών γίνεται με μονοπολικά καλώδια των 20 kV. Στους χώρους κάτω από τον υποσταθμό δημιουργείται υπόγειο καθαρού ύψους τουλάχιστον ενός μέτρου, για την εγκατάσταση των καλωδίων μέσης και χαμηλής τάσης που συνδέουν τους πίνακες με τους μετασχηματιστές. Τα καλώδια οδεύουν πάνω σε σχάρες, ξεχωριστές για τη μέση και τη χαμηλή τάση, με τις απαιτούμενες μεταξύ τους αποστάσεις. Στην είσοδο των καλωδίων παροχής από την εταιρεία διανομής ηλεκτρικής ενέργειας στο γενικό πίνακα μέσης τάσης προβλέπονται απαγωγείς υπέρτασης, για την αποφυγή εισόδου ατμοσφαιρικών υπερτάσεων στο δίκτυο του νοσοκομείου. Οι απαγωγείς υπέρτασης συνδέονται μεταξύ μπαρών φάσης και μπάρας γείωσης, Τα καλώδια παροχής μέσης τάσης στο πεδίο άφιξης του γενικού πίνακα μέσης τάσης και τα καλώδια που αναχωρούν από τα πεδία προς τα πρωτεύοντα τυλίγματα των μετασχηματιστών συνδέονται με καταλλήλου τύπου ακροκιβώτια. Μετασχηματιστές Ανάλογα με την εγκαταστημένη ισχύ του νοσοκομείου, τοποθετούνται δύο ή και περισσότεροι μετασχηματιστές κατάλληλης ισχύος. Όσον αφορά την ισχύ τους, πρέπει το συνολικό ταυτοχρονισμένο φορτίο κάθε μετασχηματιστή, υπό κανονικές συνθήκες, να μην υπερβαίνει το 80% του ονομαστικού του φορτίου. Οι πλευρές χαμηλής τάσης των μετασχηματιστών (δευτερεύοντα τυλίγματα) συνδέονται με τους γενικούς πίνακες χαμηλής τάσης με μονοπολικά καλώδια ΝΥΥ, σε ξεχωριστές σχάρες. Στα νοσοκομεία οι μετασχηματιστές δεν παραλληλίζονται μεταξύ τους για λόγους ασφαλείας. Στο διακόπτη διασύνδεσής τους υπάρχει σύστημα αποκλεισμού (με κλειδιά) από τους γενικούς διακόπτες των μετασχηματιστών, ώστε να αποκλείεται ο παραλληλισμός τους. Συνήθως, χρησιμοποιούνται Μ/Σ τύπου ελαίου. Ο κάθε μετασχηματιστής εγκαθίσταται σε ιδιαίτερο χώρο, κατάλληλα διαμορφωμένο με μεταλλική πόρτα. Κάτω από το δάπεδο του κάθε μετασχηματιστή, ο οποίος εδράζεται σε σιδηροδοκούς σχήματος I, κατασκευάζεται λεκάνη για τη συλλογή του λαδιού σε περίπτωση διαρροής. Για την είσοδο του αέρα ψύξης και την απαγωγή των θερμικών φορτίων του κάθε μετασχηματιστή, έχουν κατασκευαστεί ανοίγματα κατάλληλων διατομών. Ο χώρος πρέπει να αερίζεται, έτσι ώστε η θερμοκρασία του να μην υπερβαίνει τους 40 °C, με φυσική ή εξαναγκασμένη κυκλοφορία αέρα. Ο τεχνητός αερισμός με ανεμιστήρα λειτουργεί με θερμοστάτη χώρου. Γενικοί πίνακες χαμηλής τάσης Για την εγκατάσταση των γενικών πινάκων χαμηλής τάσης έχει προβλεφθεί ιδιαίτερος χώρος. Ο κάθε μετασχηματιστής τροφοδοτεί το δικό του (ξεχωριστό) τμήμα του γενικού πίνακα. Τα τμήματα που τροφοδοτούν και φορτία ανάγκης χωρίζονται σε δύο υποτμήματα. Το ένα υποτμήμα (που τροφοδοτεί κανονικά φορτία) τροφοδοτείται απευθείας από το μετασχηματιστή. Το άλλο υποτμήμα τροφοδοτείται μεν υπό κανονικές συνθήκες από το μετασχηματιστή, αλλά σε περίπτωση διακοπής της τροφοδοσίας του μετασχηματιστή, μέσω μεταγωγής (με ζεύγος τετραπολικών αυτόματων διακοπτών ισχύος με μηχανική και ηλεκτρική μανδάλωση), παίρνει ρεύμα από τα ηλεκτροπαραγωγά ζεύγη. Η ηλεκτρική παροχή από τα ηλεκτροπαραγωγά ζεύγη μεταφέρεται στα υποτμήματα ανάγκης του γενικού πίνακα χαμηλής τάσης με μονοπολικά καλώδια ΝΥΥ, σε ξεχωριστή σωλήνωση ή σχάρα για κάθε ηλεκτροπαραγωγό ζεύγος. Τα πεδία χαμηλής τάσης χωρίζονται σε κανονικής λειτουργίας και λειτουργίας ανάγκης (δηλαδή να μπορούν να τροφοδοτηθούν, σε περίπτωση διακοπής ρεύματος, και από ηλεκτροπαραγωγά ζεύγη). Από τους ζυγούς των πεδίων αυτών αναχωρούν οι γραμμές τροφοδοσίας των πινάκων και υποπινάκων. Η διάταξη και τροφοδοσία των πεδίων είναι τέτοια που να μην επιτρέπει παραλληλισμό των μετασχηματιστών. Κάθε ομάδα πεδίων περιλαμβάνει: • άφιξη από τον αντίστοιχο μετασχηματιστή, • αναχωρήσεις κανονικής λειτουργίας, • σύνδεση αυτόματη με συστοιχία πυκνωτών και • χειροκίνητη μεταγωγή στο διπλανό πεδίο (περίπτωση βλάβης μετασχηματιστή). Επιπλέον, στα τμήματα του γενικού πίνακα χαμηλής τάσης που τροφοδοτούν και πεδία ανάγκης περιλαμβάνονται: • άφιξη από τα ηλεκτροπαραγωγά ζεύγη και • αναχωρήσεις λειτουργίας ανάγκης. Πεδίο Χαμηλής Τάσης Πεδίο Υψηλής Τάσης Οι αναχωρήσεις από τα πεδία χαμηλής τάσης προς τους πίνακες προστατεύονται καταλλήλως. Έχουν προβλεφθεί δύο συστήματα συστοιχίας πυκνωτών για διόρθωση του συντελεστή ισχύος (συνφ), ένα για κάθε περιοχή του πίνακα χαμηλής τάσης, ώστε το συνφ να διατηρείται μεγαλύτερο ή ίσο του 0,85. Ηλεκτροπαραγωγά ζεύγη (Η/Ζ) Για την εξασφάλιση της τροφοδοσίας των φορτίων ανάγκης του νοσοκομείου σε περίπτωση διακοπής ή ακαταλληλότητας του δικτύου της ΔΕΗ, εγκαθίστανται δύο εφεδρικά ηλεκτροπαραγωγά ζεύγη, συνήθως με ισχύ από 500 έως 850 kVA. Τα Η/Ζ πρέπει να μπορούν να υπερφορτίζονται κατά 10%, επί μία ώρα ανά 12 ώρες λειτουργίας υπό πλήρες φορτίο, και να αποδίδουν ισχύ με συντελεστή ισχύος 0,80 στις παρακάτω συνθήκες: Παραγόμενο ηλεκτρικό ρεύμα: τριφασικό (με φασική τάση 230V και πολική τάση 400V), συχνότητα 50 Hz και με ουδέτερο. Καύσιμο: πετρέλαιο ντήζελ της ελληνικής αγοράς. Θερμοκρασία χώρου εγκατάστασης: μέχρι 40 °C. Τα Η/Ζ είναι εγκατεστημένα σε ιδιαίτερο χώρο στον οποίο βρίσκονται και οι πίνακες αυτοματισμού, ελέγχου και επιτήρησης, που περιλαμβάνουν τα όργανα μέτρησης, τα συστήματα προστασίας και ελέγχου του εναλλακτήρα και του πετρελαιοκινητήρα, καθώς και τα λοιπά βοηθητικά όργανα που δίνουν εντολές εκκίνησης, διακοπής λειτουργίας και παραλληλισμού των δύο Η/Ζ. Επίσης, στον ίδιο χώρο βρίσκονται η δεξαμενή ημερήσιας κατανάλωσης καυσίμου, το κύκλωμα καυσαερίων, οι διατάξεις μείωσης θορύβου κ.λπ.. Τα κυριότερα φορτία ανάγκης που πρέπει να τροφοδοτήσουν τα Η/Ζ, σε περίπτωση διακοπής ρεύματος, είναι: ο φωτισμός ασφαλείας, ο φωτισμός νυκτός θαλάμων ασθενών, το σύνολο σχεδόν του εξωτερικού φωτισμού, ένας ρευματοδότης ανά κλίνη στους θαλάμους νοσηλείας (έχει χρώμα πορτοκαλί αντί του συνήθους κρεμ), τα πιεστικά ύδρευσης και πυρόσβεσης, τα ψυγεία αίματος και οι ψυκτικοί θάλαμοι (τροφίμων, φαρμάκων), το σύστημα πυρανίχνευσης, τα συστήματα τηλεφώνου, ενδοεπικοινωνίας, κλήσεως αδελφής και ασύρματης ανεύρεσης προσωπικού, ποσοστό ακτινολογικών μηχανημάτων (ο αξονικός τομογράφος, ένα από τα μηχανήματα ακτινοσκοπήσεων, το αγγειογραφικό μηχάνημα), όλα τα φορτία (εκτός από αυτά που τροφοδοτούνται από on line UPS) στα χειρουργεία, στους θαλάμους των εντατικών, στα πρόωρα, στα εμφράγματα, στα εγκαύματα και στα πειραματόζωα, ο κλιματισμός σε χώρους χειρουργείων, ανανήψεων, μαιευτηρίων, τεχνητού νεφρού, εμφραγμάτων, πρόωρου τοκετού κ.λπ., μέρος των ρευματοδοτών στα εξεταστήρια και στα εργαστήρια (πορτοκαλί πρίζες), η τροφοδότηση συστήματος UPS, οι ανελκυστήρες (όλοι οι ανελκυστήρες τροφοδοτούνται σταδιακά για τον απεγκλωβισμό ατόμων, αλλά ορισμένοι λειτουργούν συνέχεια μέσω του πίνακα ελέγχου ανελκυστήρων), μέρος του φορτίου στα μαγειρεία. Περιγραφή και λειτουργία του συστήματος Τα μισά περίπου φορτία από το σύνολο αποτελούν φορτία ανάγκης και είναι έτσι συνδεδεμένα ώστε σε περίπτωση πτώσης της τάσης από τους μετασχηματιστές να παίρνουν ρεύμα από τα Η/Ζ. Πρακτικά, σε κάθε τμήμα του νοσοκομείου υπάρχουν τουλάχιστον δύο δίκτυα διανομής. • Το ένα δίκτυο διανομής αφορά τα κανονικά φορτία (δηλαδή τα όχι και τόσο αναγκαία σε μια περίπτωση διακοπής) και έρχεται απευθείας από τους μετασχηματιστές, οπότε αν διακοπεί η τάση τους παύουν να τροφοδοτούνται. • Το άλλο δίκτυο αφορά τα φορτία ανάγκης και παίρνει και αυτό ρεύμα από τους μετασχηματιστές, αν διακοπεί όμως η τάση τους, τότε με αυτόματη ζεύξη συνδέεται με τα Η/Ζ. Υπόψη ότι το καθένα από τα δύο παραπάνω δίκτυα έχει ξεχωριστές γραμμές για το φωτισμό και την κίνηση. Γενικό διάγραμμα διανομής ηλεκτρικής ενέργειας Η εντολή της έναρξης λειτουργίας των Η/Ζ δίνεται από τον επιτηρητή τάσης, ο οποίος είναι ηλεκτρονικού τύπου και επιτηρεί συνεχώς την τάση του δικτύου των τριών φάσεων έναντι του ουδετέρου, με ενσωματωμένο ποτενσιόμετρο για ρύθμιση της περιοχής λειτουργίας του. Τα δύο Η/Ζ είναι εφοδιασμένα με ενιαίο σύστημα επιτήρησης, το οποίο πραγματοποιεί ειδικότερα τις παρακάτω λειτουργίες: Όταν η τάση στη μπάρα που έρχεται από το δευτερεύον του μετασχηματιστή πέσει κάτω από μια τιμή, τότε δίνει εντολή να κλείσει το κύκλωμα εκκίνησης (θέση ΟΝ) του πετρελαιοκινητήρα. Δίνει εντολές χειρισμών στους αυτόματους διακόπτες άφιξης και στο μεταγωγικό διακόπτη του γενικού πίνακα χαμηλής τάσης. Επιτηρεί τη λειτουργία και τον παραλληλισμό των ζευγών. Σταματά αυτόματα το ένα ή και τα δύο Η/Ζ, ανάλογα με το συνολικό φορτίο. Σταματά αυτόματα όποιο Η/Ζ παρουσιάσει βλάβη (χαμηλή πίεση λαδιού λίπανσης, υψηλή θερμοκρασία νερού ψύξης, υπερτάχυνση του πετρελαιοκινητήρα, υπερφόρτιση της γεννήτριας, απόκλιση τάσης, έλλειψη καυσίμου). Σε περίπτωση αστοχίας, επαναλαμβάνει αυτόματα τη διαδικασία εκκίνησης για 8 δευτερόλεπτα περίπου και μέχρι τρεις συνολικά φορές, με ενδιάμεση διακοπή 8 δευτερόλεπτα. Μανδαλώνει τον αυτοματισμό εκκίνησης μετά από τρεις ανεπιτυχείς απόπειρες εκκίνησης. Κατά την αποκατάσταση του δικτύου της εταιρείας (π.χ. ΔΕΗ), κάνει αυτόματη μεταγωγή του φορτίου στην παροχή της εταιρείας. Λειτουργεί το ζεύγος χωρίς φορτίο, για χρόνο μεταξύ 0 και 5 λεπτών (με ρυθμιζόμενο χρονοδιακόπτη), και σταματά. Διατηρεί το ζεύγος σε κατάσταση ετοιμότητας. Το κάθε Η/Ζ διαθέτει ένα διακόπτη φορτίου αυτόματο και ένα χειροκίνητο (περίπτωση συντήρησης). Η εκκίνηση του πετρελαιοκινητήρα πραγματοποιείται με τη βοήθεια συστοιχίας μπαταριών. Η συστοιχία μπαταριών πρέπει να είναι πάντα σε ετοιμότητα, γι’ αυτό απαιτείται συχνός έλεγχος της κατάστασής τους (στάθμη υγρών, πυκνότητα υγρών κ.λπ.). Συνήθως, για την εκκίνηση υπάρχει ένα τοπικό UPS με τα κατάλληλα όργανα ελέγχου, το οποίο τροφοδοτείται από πίνακα χαμηλής τάσης. Η ετοιμότητα ενός Η/Ζ επιτυγχάνεται επίσης με την προθέρμανση του νερού του ψυγείου και του πετρελαίου, κυρίως το χειμώνα και μέχρι τους 40 °C. Τα Η/Ζ πρέπει σε περίπτωση διακοπής, το πολύ μέσα σε 15 sec, να έχουν ξεκινήσει και να έχουν φθάσει στον ονομαστικό αριθμό στροφών και κατόπιν, μέσω κατάλληλων διακοπτών να παραλληλιστούν και να τροφοδοτήσουν τον πίνακα όπου εμφανίστηκε η έλλειψη τάσης. Δηλαδή, τα φορτία ανάγκης πρώτης προτεραιότητας πρέπει να έχουν τροφοδοτηθεί μέσα σε 15 sec. Όσον αφορά τους κινητήρες, λόγω του μεγάλου ρεύματος εκκίνησης, προβλέπεται διάταξη που αποτελείται από κύριους και βοηθητικούς ηλεκτρονόμους με χρονικά σε κάθε πίνακα κίνησης, η οποία θέτει σε λειτουργία σταδιακά τους κινητήρες. Η διάταξη αυτή είναι τέτοια ώστε, με ειδική εντολή που παίρνει από το σύστημα αυτοματισμού των Η/Ζ (με τη χρήση PLC), μπορεί και σταματά τους κινητήρες που έχουν τεθεί σε λειτουργία ή δεν τους επιτρέπει καθόλου να ξεκινήσουν, σε περίπτωση που λόγω βλάβης του ενός Η/Ζ δουλεύει μόνο το άλλο. Τέτοιοι κινητήρες είναι: οι καυστήρες και ανεμιστήρες των λεβήτων, η αντλία πυρόσβεσης, οι κινητήρες των κλιματιστικών μονάδων, οι κινητήρες αντλιών του συστήματος ψύξης - θέρμανσης. Όταν επανελθεί η τάση από τη ΔΕΗ και μέσα σε 5 λεπτά περίπου, πραγματοποιούνται κατά σειρά οι παρακάτω λειτουργίες: Οι αυτόματοι διακόπτες τροφοδοσίας από τα Η/Ζ τίθενται εκτός λειτουργίας με εντολή από το σύστημα αυτοματισμού. Κλείνουν οι αυτόματοι διακόπτες τροφοδοσίας από τους μετασχηματιστές. Οι κινητήρες ανάγκης που τροφοδοτούν κρίσιμα φορτία τίθενται σε λειτουργία σταδιακά, μέσω PLC που αναφέρθηκε πιο πάνω. Οι υπόλοιποι κινητήρες ξεκινούν χειροκίνητα ή μέσω του PLC. Τα Η/Ζ εξακολουθούν να δουλεύουν εν κενώ (χωρίς κανένα φορτίο) για 5 περίπου λεπτά. Όπως έχει ήδη αναφερθεί, ο κάθε μετασχηματιστής καταλήγει σε ξεχωριστά από άλλον μετασχηματιστή τμήματα του γενικού πίνακα χαμηλής τάσης. Εκεί χωρίζεται σε δύο περιοχές: την περιοχή των κανονικών φορτίων και την περιοχή των φορτίων ανάγκης. Για την περίπτωση σοβαρής βλάβης ενός μετασχηματιστή και μέχρι να αποκατασταθεί η βλάβη, για να μπορέσουν και οι δύο περιοχές να τροφοδοτηθούν από ένα Η/Ζ, έχει προβλεφθεί η χειροκίνητη ζεύξη των μπαρών των δύο περιοχών του γενικού πίνακα χαμηλής τάσης, μέσω χειροκίνητου τετραπολικού αποζεύκτη ισχύος. Διανομή-Ηλεκτρικοί πίνακες Η διανομή διακρίνεται σε: πεδία χαμηλής τάσης (που τροφοδοτούνται από τους γενικούς πίνακες χαμηλής τάσης- κίνησης και φωτισμού- του υποσταθμού), γενικούς πίνακες διανομής (κίνησης και φωτισμού), που τροφοδοτούνται απευθείας από τα πεδία χαμηλής τάσης, δευτερεύοντες πίνακες διανομής, που τροφοδοτούνται από τους γενικούς πίνακες διανομής. Όλοι οι πίνακες έχουν χωριστές μπάρες ουδετέρου και γείωσης. Οι γενικοί πίνακες διανομής βρίσκονται ακτινωτά εξαπλωμένοι σε διάφορους χώρους, συνήθως στο υπόγειο, από όπου οι παροχές αναχωρούν για τους υπερκείμενους ορόφους και καταλήγουν σε δευτερεύοντες πίνακες διανομής. Για κάθε τμήμα υπάρχουν ξεχωριστοί πίνακες για: κανονικά φορτία, φορτία ανάγκης και φορτία UPS (ανάλογα με τη λειτουργία του τμήματος). Επιπλέον, τα τμήματα χωρίζονται για κάθε είδος ισχύος σε: ιατρικής χρήσης και μη ιατρικής χρήσης Οι πίνακες των τμημάτων ιατρικής χρήσης φέρουν μπάρα εξίσωσης δυναμικού και χωρίζονται από τους διπλανούς τους με μεταλλικό διαχωριστικό, που εμποδίζει τη δημιουργία τόξου μεταξύ τους. Η τοποθέτηση των πινάκων διανομής για την εξυπηρέτηση των διαφόρων χώρων γίνεται ως εξής: • Κάθε τμήμα συγκεκριμένης λειτουργικότητας έχει το δικό του πίνακα. • Υπάρχει ανεξαρτησία πινάκων φωτισμού και μηχανημάτων. • Υπάρχει διαχωρισμός των διατμηματικών χώρων του κτιρίου. Υπάρχει διαχωρισμός των πυροστεγανών διαμερισμάτων με την τοποθέτηση ιδιαίτερου πίνακα πινάκων) για κάθε πυροστεγανό διαμέρισμα, έτσι ώστε να υπάρξει απομόνωση σε περίπτωση πυρκαγιάς σε κάποιο πυροστεγανό διαμέρισμα. Υπάρχουν όμως πίνακες διανομής (στους ορόφους, στο ισόγειο ή και στο υπόγειο) που τροφοδοτούνται απευθείας από το γενικό πίνακα χαμηλής τάσης. Αυτοί είναι: Πίνακες χειρουργείων. Πίνακες εντατικών εμφραγμάτων και γενικά χώρων ιατρικής χρήσης κατηγορίας 2. Πίνακας UPS. Πίνακες ορισμένων ακτινολογικών μηχανημάτων. Ορισμένοι πίνακες ανελκυστήρων. Πίνακες λεβητοστάσιου. Πίνακας πυροσβεστικού συγκροτήματος. Πίνακας αντλιοστασίου ποσίμου ύδατος. Πίνακας μαγειρείων. Πίνακας πλυντηρίων - αποστείρωσης. Πίνακες περιβάλλοντος χώρου. Διερευνητικό Σενάριο: "Πηγή ενέργειας Νοσοκομείου" Σενάριο 1: Κανονική μέρα, δίκτυο σταθερό Δεν υπάρχει πρόβλημα στην παροχή από το ΔΕΔΔΗΕ. Όλα τα συστήματα λειτουργούν φυσιολογικά. Ποια πηγή λειτουργεί; Σενάριο 2: Διακοπή ρεύματος από ΔΕΔΔΗΕ Η κύρια παροχή σταματά ξαφνικά. Ποια πηγή αναλαμβάνει πρώτη; Ποια πηγή αναλαμβάνει μετά από λίγα δευτερόλεπτα; Σενάριο 3: Σύντομη πτώση τάσης (5 δευτ.) Το δίκτυο έχει διακοπή για πολύ μικρό χρονικό διάστημα. Ποια πηγή καλύπτει το κενό; Σενάριο 4: Μακρά διακοπή ρεύματος (2 ώρες) Το δίκτυο έχει πέσει για μεγάλο χρονικό διάστημα. Ποια πηγή τροφοδοτεί το νοσοκομείο; Ποια συστήματα παραμένουν σε λειτουργία για λόγους ασφάλειας; Σενάριο 5: Βλάβη στο Ηλεκτροπαραγωγό Ζεύγος Κατά τη διάρκεια γενικής διακοπής, η γεννήτρια δεν ξεκινά. Ποια πηγή μπορεί να κρατήσει κρίσιμα τμήματα σε λειτουργία και για πόσο; Πατήστε τον ακόλουθο σύνδεσμο για να απαντήσετε στο διερευνητικό ερώτημα: Πηγή ενέργειας Νοσοκομείου Συμπληρωματικές ερωτήσεις διερεύνησης: Γιατί το UPS χρειάζεται ακόμα και όταν υπάρχει γεννήτρια; Τι θα συμβεί αν αποτύχουν όλες οι πηγές; Πώς εξασφαλίζεται ότι οι μετασχηματιστές δεν τροφοδοτούν όταν το δίκτυο είναι εκτός λειτουργίας Τροφοδοσία χώρων ιατρικής χρήσης Για τους χώρους ιατρικής χρήσης δίνεται ιδιαίτερη φροντίδα και εφαρμόζονται τα συστήματα προστασίας που προβλέπουν οι κανονισμοί VDE 0107. Ανάλογα με τη χρήση τους, οι χώροι αυτοί διακρίνονται σε τρεις κατηγορίες: Για να αποφευχθούν ρεύματα που θα μπορούσαν να θέσουν σε κίνδυνο τη ζωή των ασθενών, κάθε χώρος ιατρικής χρήσης περιλαμβάνει σύστημα εξίσωσης δυναμικού. Με το σύστημα αυτό παραλαμβάνονται οι διαφορές δυναμικού μεταξύ αγώγιμων μερών. Έτσι, όλα τα μεταλλικά μέρη, όπως πλαίσια θυρών και παραθύρων, σωληνώσεις αερίων και νερού, θερμαντικά σώματα, αγώγιμα δάπεδα, ιατρικός εξοπλισμός, ρευματοδότες κ.λπ., συνδέονται σε ξεχωριστή μπάρα εξίσωσης δυναμικού. Η μπάρα εξίσωσης δυναμικού συνδέεται με τη μπάρα γείωσης του αντίστοιχου ηλεκτρικού πίνακα με αγωγό χάλκινο, πολύκλωνο, διατομής τουλάχιστον 16 mm 2 . Μεταλλικά ντουλάπια ή άλλα αντικείμενα κρεμασμένα σε μη αγώγιμο τοίχο δεν είναι υποχρεωτικό να οδηγηθούν στη μπάρα εξίσωσης δυναμικού. Στα κυκλώματα φωτισμού και ρευματοδοτών σε χώρους κατηγορίας 0 και 1 τοποθετούνται ηλεκτρονόμοι διαφυγής. Για τους χώρους κατηγορίας 2, στα κυκλώματα φωτισμού τοποθετούνται ηλεκτρονόμοι διαφυγής, ενώ στα κυκλώματα ρευματοδοτών και τροφοδοσίας ιατρικού εξοπλισμού τοποθετούνται μετασχηματιστές απομόνωσης (με λόγο μετασχηματισμού 1:1). Οι σκιαλυτικές λυχνίες των χειρουργείων (οι μικροί προβολείς πάνω από το χειρουργικό κρεβάτι) και ο κρίσιμος ιατρικός εξοπλισμός των Χειρουργείων, της Εντατικής Θεραπείας, της Μονάδας Εμφραγμάτων και της Μονάδας Πρόωρων τροφοδοτούνται με on line UPS. Η κεντρική μονάδα UPS αποτελείται από συστοιχία μπαταριών μολύβδου τρίωρης εκφόρτισης και εξάωρης φόρτισης, ανορθωτικό, μετατροπέα και πίνακα διανομής. Επίσης, περιλαμβάνεται και διάταξη ελέγχου - αναγγελίας, στην οποία φαίνεται η κατάσταση λειτουργίας. Η ισχύς του συστήματος υπολογίζεται με βάση τον τροφοδοτούμενο ιατρικό εξοπλισμό, αλλά πρέπει πάντα να είναι μεγαλύτερη από 40 kVA, με τριφασική έξοδο. Στα μεγάλα νοσοκομεία παραλληλίζονται και δύο μονάδες, με ισχύ 80 kVA η καθεμιά, με ικανότητα τροφοδοσίας του συνόλου των κρίσιμων καταναλώσεων για 15 λεπτά. Λόγω του βάρους των μπαταριών, η κεντρική μονάδα UPS τοποθετείται συνήθως στο ισόγειο ή στο υπόγειο του κτιρίου των χειρουργείων, όπου υπάρχει και ο κεντρικός πίνακας διανομής, ενώ στους διαδρόμους των ορόφων, όπου βρίσκονται τα κρίσιμα φορτία, τοποθετούνται οι δευτερεύοντες πίνακες διανομής. Η κεντρική μονάδα UPS τροφοδοτείται απευθείας από το γενικό πίνακα χαμηλής τάσης με το δίκτυο ανάγκης (που σε περίπτωση διακοπής τροφοδοτείται από τα Η/Ζ). To UPS είναι on line, δηλαδή μέσα από το δίκτυό του τροφοδοτούνται οι προβολείς των χειρουργείων και ο κρίσιμος ιατρικός εξοπλισμός. Πρακτικά τα κρίσιμα ιατρικά φορτία τροφοδοτούνται από τη ΔΕΗ. Εάν γίνει διακοπή ρεύματος, μέσα σε χρόνο μικρότερο των 0,5 sec γίνεται αυτόματη μεταγωγή στο σύστημα μπαταριών του UPS, μέχρι να τροφοδοτηθεί το δίκτυο από τα Η/Ζ. Εάν και τα Η/Ζ υποστούν βλάβη, το UPS τροφοδοτεί μέχρι να εξαντληθούν οι μπαταρίες του. Σε περίπτωση βλάβης του UPS, τα κρίσιμα ιατρικά φορτία τροφοδοτούνται απευθείας από το δίκτυο ανάγκης. Διερευνητικό Σενάριο: "Ηλεκτρική Ασφάλεια στο Χειρουργείο" Στόχος: Ο μαθητής να ανακαλύψει τη δομή τροφοδοσίας και τα μέτρα ασφάλειας σε κρίσιμους ιατρικούς χώρους, μέσα από ερωτήσεις και πειραματισμό με το διάγραμμα. 1. Εκκίνηση – Το Πρόβλημα Φαντάσου ότι είσαι ηλεκτρολόγος μηχανικός σε ένα νοσοκομείο. Σου ζητούν να διασφαλίσεις ότι η ηλεκτρική τροφοδοσία ενός χειρουργείου δεν θα διακοπεί ποτέ και ότι οι ασθενείς δεν θα κινδυνεύσουν από ηλεκτροπληξία. Ερώτηση 1: Ποια πιστεύεις ότι είναι η μεγαλύτερη απειλή για έναν ασθενή που είναι συνδεδεμένος σε χειρουργικό εξοπλισμό; 2. Διάγραμμα (Απλοποιημένο) Ροή τροφοδοσίας: Κύρια παροχή Νοσοκομείου --> Γενικός Ιατρικός Υποπίνακας --> Μετασχηματιστής Απομόνωσης --> Σύστημα Επιτήρησης Μόνωσης (IMD) --> Ιατρικές Πρίζες Χειρουργείου (π.χ. πράσινες) --> Ιατρικός Εξοπλισμός Ζωτικής Σημασίας 3. Στάση 1 – Μετασχηματιστής Απομόνωσης Ο μετασχηματιστής απομόνωσης χωρίζει το δίκτυο του χειρουργείου από το υπόλοιπο κτίριο. Αυτό μειώνει το ρεύμα που μπορεί να περάσει από το σώμα του ασθενή σε περίπτωση σφάλματος. Ερώτηση 2: Αν η φάση ακουμπήσει στο μεταλλικό περίβλημα μιας συσκευής, θα "πέσει" αυτόματα ο διακόπτης; Γιατί; 4. Στάση 2 – Επιτήρηση Μόνωσης Το IMD παρακολουθεί τη μόνωση σε πραγματικό χρόνο και ειδοποιεί αν υπάρξει πρόβλημα, πριν δημιουργηθεί επικίνδυνη κατάσταση. Ερώτηση 3: Τι θα πρέπει να κάνει ο τεχνικός μόλις δει συναγερμό στο IMD κατά τη διάρκεια επέμβασης; 5. Στάση 3 – Εφεδρική Τροφοδοσία Σε περίπτωση διακοπής από τη ΔΕΗ, το χειρουργείο τροφοδοτείται αυτόματα από UPS και γεννήτρια. Ερώτηση 4: Γιατί το UPS είναι απαραίτητο, παρόλο που υπάρχει γεννήτρια; 6. Δραστηριότητα Ανακάλυψης Δώσε τρεις τρόπους με τους οποίους οι ιατρικές πρίζες ξεχωρίζουν από τις κοινές. Σχεδίασε ένα δικό σου διάγραμμα ροής για τον χώρο μιας ΜΕΘ, βασισμένο σε αυτά που έμαθες. Εγκατάσταση τηλεφώνων - δεδομένων (data) Όσον αφορά τις ηλεκτρικές εγκαταστάσεις ασθενών ρευμάτων, θα αναφερθούμε σε γενικές γραμμές μόνο στην εγκατάσταση τηλεφώνων και δεδομένων (data). Μετάδοση πληροφοριών με μορφή data (ψηφιακή μορφή) ονομάζουμε τη μετάδοση μέσω ηλεκτρονικών υπολογιστών. Το τηλεφωνικό κέντρο, ο κεντρικός υπολογιστής του συστήματος και ο κεντρικός κατανεμητής των τηλεφωνικών εγκαταστάσεων και του συστήματος δεδομένων τοποθετούνται σε ιδιαίτερο χώρο του ισογείου. Σκοπός της εγκατάστασης είναι: η εξασφάλιση της τηλεφωνικής επικοινωνίας των εσωτερικών συνδρομητών μεταξύ τους και με το εθνικό και διεθνές τηλεφωνικό δίκτυο, • η μετάδοση και λήψη δεδομένων (data) • η συνεργασία με το σύστημα αναζήτησης προσώπων ασυρμάτου τύπου. Σε κατάλληλες θέσεις των ορόφων του νοσοκομείου εγκαθίστανται κατανεμητές που εξυπηρετούν με ακτινική διάταξη όλες τις λήψεις φωνής ή φωνής και data, σύμφωνα με τα πρότυπα της δομημένης καλωδίωσης με την οποία θα ασχοληθούμε αναλυτικά σε επόμενο κεφάλαιο. Λόγω του πλήθους των ατόμων σε ένα νοσοκομείο (πολλοί ασθενείς σε δωμάτια κλινικών, αρκετό ιατρικό, νοσηλευτικό, διοικητικό και βοηθητικό προσωπικό), είναι δαπανηρό, υπερβολικό και περιττό να επεκταθεί το δίκτυο data παράλληλα με το δίκτυο τηλεφώνων (δηλαδή, να έχουμε τόσες πρίζες για προσωπικούς υπολογιστές όσες και για τα τηλέφωνα). Έτσι, ακολουθώντας τον τρόπο ανάπτυξης και τα πρότυπα της δομημένης καλωδίωσης, έχουμε τερματικές πρίζες data κυρίως στα εξής σημεία: Στις νοσηλευτικές μονάδες, όπου για καθεμιά από αυτές συνήθως έχουμε: στα γραφεία ιατρών και εξεταστήρια, 4 πρίζες, στο γραφείο προϊσταμένης, μία πρίζα, στη θέση αδελφής, μία πρίζα. Στο λογιστήριο και στα γραφεία της διοίκησης, μία πρίζα τουλάχιστον για κάθε θέση εργασίας. Στα μαγειρεία, επίσης μία τουλάχιστον πρίζα (για να φθάνουν, για παράδειγμα, απευθείας από τον επιβλέποντα γιατρό οι ειδικές οδηγίες διατροφής για τους ασθενείς στο γραφείο της διαιτολόγου). Στο ακτινολογικό τμήμα, μία πρίζα κοντά σε μηχανήματα όπως ο αξονικός τομογράφος. Στο αμφιθέατρο, για εκπαιδευτικούς σκοπούς Στην οριζόντια καλωδίωση χρησιμοποιούνται χάλκινα καλώδια UTP, 4 συνεστραμμένων ζευγών, κατηγορίας 5 και πάνω (θα τα γνωρίσουμε αναλυτικά στο κεφάλαιο της δομημένης καλωδίωσης). Σε ορισμένες περιπτώσεις όμως, όπου απαιτείται ταχύτατη μετάδοση μεγάλου όγκου δεδομένων (data), χρησιμοποιούνται οπτικές ίνες. Έτσι, συνήθως έχουμε οπτικές ίνες: μεταξύ του τηλεφωνικού κέντρου της εταιρείας τηλεπικοινωνιών (π.χ. ΟΤΕ) και του κεντρικού κατανεμητή, μεταξύ του κεντρικού εξυπηρετητή (server) των υπολογιστών και του κεντρικού κατανεμητή, στην κατακόρυφη καλωδίωση (δηλαδή μεταξύ κεντρικού κατανεμητή και κατανεμητών ορόφων), στη σύνδεση του κεντρικού κατανεμητή με το ακτινολογικό τμήμα και με το αμφιθέατρο μετάδοση των εικόνων απαιτεί μεγάλο όγκο δεδομένων). Όπου υπάρχουν πρίζες data 4 συνεστραμμένων ζευγών, υπάρχουν και πρίζες τηλεφώνου με τα ίδια ακριβώς καλώδια, τα οποία έρχονται από τον κεντρικό κατανεμητή. Ακόμη και στους θαλάμους ασθενών, όπου τοποθετούνται μόνο τηλεφωνικές πρίζες, χρησιμοποιούνται τα παραπάνω καλώδια για πιθανή περίπτωση αλλαγής χρήσης (παρόλο που τα καλώδια δύο ζευγών θα επαρκούσαν). Σε κάθε κρεβάτι ασθενούς καταλήγει ανεξάρτητη γραμμή (καλώδιο) από τον κεντρικό κατανεμητή. Στον κεντρικό κατανεμητή γίνονται οι οποιεσδήποτε μεικτονομήσεις (συνδέσεις) μεταξύ θαλάμων και τηλεφωνικού κέντρου. Η αλλαγή του αριθμού κλήσης του θαλάμου π.χ. ρυθμίζεται στον κεντρικό κατανεμητή με αλλαγή μεικτονόμησης (βλέπε κεφάλαιο δομημένης καλωδίωσης). Σύνδεση γραμμών data και τηλεφώνων Άσκηση: Αντιμετώπιση βλαβών στην ηλεκτρολογική εγκατάσταση νοσοκομείου Σκοπός: Οι μαθητές να αναπτύξουν δεξιότητες διάγνωσης και λήψης αποφάσεων σε πραγματικές συνθήκες νοσοκομείου. Περιστατικά Βλαβών Απώλεια τάσης σε έναν όροφο Ενδείξεις: Σβήνουν τα φώτα και σταματούν οι πρίζες μόνο στον 3ο όροφο. Ερωτήσεις: Ποια μπορεί να είναι η αιτία; Ποια συστήματα θα συνεχίσουν να λειτουργούν; Ποιες ενέργειες πρέπει να γίνουν άμεσα; Διακοπή παροχής στο Χειρουργείο Ενδείξεις: Οι ιατρικές πρίζες δεν έχουν ρεύμα, αλλά οι φωτισμοί έκτακτης ανάγκης λειτουργούν. Ερωτήσεις: Είναι πιθανή βλάβη στον μετασχηματιστή απομόνωσης ή σε γραμμή διανομής; Τι πρέπει να ελεγχθεί πρώτο; Πώς διασφαλίζεται η ασφάλεια του ασθενή; Συναγερμός στο Σύστημα Επιτήρησης Μόνωσης (IMD) Ενδείξεις: Ο συναγερμός εμφανίζει χαμηλή μόνωση σε χειρουργικό χώρο, χωρίς διακοπή ρεύματος. Ερωτήσεις: Ποια είναι η πιθανή αιτία; Πρέπει να διακοπεί άμεσα η επέμβαση; Πώς ενεργεί ο τεχνικός; Βλάβη στη Γεννήτρια (Η/Ζ) Ενδείξεις: Σε γενική διακοπή, η γεννήτρια δεν ξεκινά. Ερωτήσεις: Ποια πηγή μπορεί να κρατήσει κρίσιμα τμήματα σε λειτουργία; Για πόσο χρόνο; Τι ενέργειες κάνει το τεχνικό προσωπικό; Υπερθέρμανση σε πίνακα διανομής Ενδείξεις: Υψηλή θερμοκρασία και μυρωδιά καμένου σε κεντρικό πίνακα. Ερωτήσεις: Ποια είναι η πιθανή αιτία; Πώς πρέπει να αντιδράσει ο τεχνικός για να μην διακοπεί η λειτουργία ζωτικών τμημάτων; Διαρροή νερού σε μηχανοστάσιο Ενδείξεις: Εμφάνιση νερού κοντά σε ηλεκτρικούς πίνακες. Ερωτήσεις: Ποιους κινδύνους δημιουργεί; Ποιες άμεσες ενέργειες πρέπει να γίνουν; Ποιοι χώροι ίσως χρειαστεί να απομονωθούν; Πτώση τάσης δικτύου (brownout) Ενδείξεις: Οι συσκευές λειτουργούν, αλλά αργά ή με τρεμόπαιγμα φωτισμού. Ερωτήσεις: Ποια συστήματα αναλαμβάνουν για σταθεροποίηση; Υπάρχει κίνδυνος για τον εξοπλισμό; Ποιες διορθωτικές ενέργειες πρέπει να ληφθούν; Ιδέα για τάξη: Μπορούμε να μετατρέψουμε αυτά τα περιστατικά σε παιχνίδι ρόλων όπου οι μαθητές χωρίζονται σε ομάδες: Ομάδα Τεχνικών: Αποφασίζει ποια μέτρα θα πάρει. Ομάδα Διοίκησης: Αξιολογεί τον αντίκτυπο στη λειτουργία του νοσοκομείου. Ομάδα Ελέγχου Ασφάλειας: Διασφαλίζει ότι όλες οι ενέργειες είναι σύμφωνες με τους κανονισμούς. Οδηγίες προς τους μαθητές: Διαβάστε προσεκτικά κάθε σενάριο. Πατήστε στον ακόλουθο σύνδεσμο και επιλέξτε απο τις πιθανές απαντήσεις δηλαδή: Αντιμετώπιση Βλαβών Ηλεκτρολογικής Εγκατάστασης Νοσοκομείου στο πεδίο Πιθανό Αίτιο την πιο πιθανή τεχνική αιτία της βλάβης στο πεδίο Άμεση Ενέργεια την ενέργεια που πρέπει να γίνει για να περιοριστεί ο κίνδυνος και να συνεχιστεί η λειτουργία. στο πεδίο εναλλακτική λύση την Εναλλακτική Λύση ή πηγή τροφοδοσίας που θα διατηρήσει σε λειτουργία κρίσιμα συστήματα. Περαιτέρω Μελέτη Επίσκεψη στον υποσταθμό του Γενικό Νοσοκομείο Αθήνας – Γ. Γεννηματάς
Μέση τάση Στη μέση τάση εντάσσονται εγκαταστάσεις εναλλασσόμενου ρεύματος, με ονομαστική πολική τάση 1000 V και έως 35 kV τριφασικού συστήματος ή άνω των 1400 V και έως 50 kV ονομαστικής τάσης συνεχούς ρεύματος. Η τροφοδότηση ενός καταναλωτή γίνεται συνήθως από το δίκτυο μέσης τάσης αν ο καταναλωτής έχει προβλεπόμενη ισχύ μεγαλύτερη από 135 kVA. Ακόμα όμως και σε μικρότερες ισχείς, η σύνδεση με την μέση τάση μπορεί να επιβάλλεται από τη ΔΕΗ για τεχνικούς λόγους ή αν συμφέρει οικονομικά λόγω τιμολογίου.
Σχάρες Καλωδίων
Παραλληλισμός Μετασχηματιστών Σε ορισμένες περιπτώσεις απαιτείται να λειτουργούν ταυτόχρονα δύο ή περισσότεροι Μ/Σ για την τροφοδότηση των φορτίων. Τότε λέμε ότι οι Μ/Σ είναι παραλληλισμένοι, οπότε τα πρωτεύοντά τους, τροφοδοτούνται από το ίδιο δίκτυο και τα δευτερεύοντα επίσης τροφοδοτούν το ίδιο δίκτυο. Οι λόγοι για τους οποίους επιδιώκουμε τον παραλληλισμό αναφέρονται παρακάτω: α. Σε ορισμένες περιπτώσεις στην πράξη, όταν πρόκειται να αντιμετωπίσουμε ένα φορτίο, αντί να τοποθετήσουμε ένα Μ/Σ μεγάλης ισχύος ειδικής κατασκευής, λόγοι οικονομικοί και πρακτικοί μας επιβάλουν τον χωρισμό της ισχύος σε δύο μικρότερους Μ/Σ τυποποιημένων μεγεθών. β. Κατά την επέκταση ενός υποσταθμού, λόγω του ότι χρειαζόμαστε ισχύ μεγαλύτερη της ονομαστικής του υπάρχοντος Μ/Σ, είμαστε υποχρεωμένοι να τοποθετήσουμε δεύτερο με την ταυτόχρονη αξιοποίηση του παλαιού. γ. Υπάρχουν εγκαταστάσεις οι οποίες πρέπει πάντοτε να ηλεκτροδοτούνται. Για ασφάλεια περισσότερο αν ο κυρίως Μ/Σ υποστεί βλάβη, θα πρέπει να υπάρχει και δεύτερος Μ/Σ έστω και μικρότερης ισχύος, για εξυπηρέτηση των βασικών κυκλωμάτων μέχρι να αντικατασταθεί η βλάβη του μετασχηματιστή. δ. Όταν ένας Μ/Σ μεγάλης ισχύος λειτουργεί με μικρά φορτία, έχουμε μεγάλες απώλειες κενής λειτουργίας ενώ με την χρησιμοποίηση περισσότερων μετασχηματιστών μπορούμε κατά τις ώρες περιορισμού των φορτίων να θέσουμε εκτός λειτουργίας μερικούς από αυτούς.
Τα ηλεκτροπαραγωγά ζεύγη είναι ανεξάρτητες πηγές ηλεκτρικής ενέργειας που αποτελούνται από ένα ζεύγος μηχανών (κινητήρια μηχανή ηλεκτρογεννήτρια), οι οποίες συνεργάζονται και παράγουν ηλεκτρική ενέργεια. Τα ηλεκτροπαραγωγά ζεύγη χρησιμοποιούνται συμβατικά ως πηγή ηλεκτρικής ενέργειας: Εφεδρική, στις εγκαταστάσεις που χρησιμοποιούν ως κύρια πηγή το δίκτυο μιας εταιρείας παρόχου ηλεκτρικής ενέργειας. Στις συγκεκριμένες περιπτώσεις τα ηλεκτροπαραγωγά ζεύγη τροφοδοτούν μερικώς ή συνολικώς την ηλεκτρική εγκατάσταση ενός κτιρίου, όταν η τάση ή και η συχνότητα γίνουν ακατάλληλες, ή όταν διακοπεί η παροχή από την κύρια πηγή. Κύρια, στις εγκαταστάσεις όπου δεν φθάνει το δίκτυο της εταιρείας διανομής. Συμπληρωματική, σε ειδικές περιπτώσεις, παράλληλα με το δίκτυο της εταιρείας διανομής, για να καλυφθεί η αυξημένη ζήτηση φορτίου της ηλεκτρικής εγκατάστασης.
Το ηλεκτροπαραγωγό ζεύγος εκτελεί, μέσω επιτηρητή τάσης, το συνεχή έλεγχο της παροχής του δικτύου διανομής και εφόσον και οι τρεις φάσεις αυτής έχουν κανονική τάση θα καταλήγει στον πίνακα διανομής προς κατανάλωσης. Σε περίπτωση διακοπής ή ακαταλληλότητας του ρεύματος σε μια ή περισσόερες φάσεις, θα ενεργοποιείται αυτόματα ειδικό σύστημα που θα διακόπτει την ρευματοδότηση μέσω του δικτύου και θα εκκινεί το Η/Ζ για να αναλάβει τα φορτία της κατανάλωσης. Μετά την αποκατάσταση και των τριών φάσεων στις κανονκές τιμές, θα διακόπτεται η ρευματοδότηση της εγκατάστασης από τη γεννήτρια και θα γίνεται η μεταγωγή των φορτίων της κατανάλωσης στο εθνικίο δίκτυο διανομής και το Η/Ζ θα επανέρχεται στη θέση της επικουρικής ετοιμότητας
Αερισμός χώρου εγκατάστασης Για την σωστή καύση και την απαγωγή θερμότητας του κινητήρα απαιτείται άφθονος αέρας. Η αύξηση της θερμοκρασίας στον χώρο εγκατάστασης και λειτουργίας του ηλεκτροπαραγωγού ζεύγους δεν πρέπει να ξεπερνά τους 8° – 12° C από την θερμοκρασία περιβάλλοντος. Σύστημα απαγωγής καυσαερίων Οι σωληνώσεις καθώς και ο σιγαστήρας εξάτμισης θα πρέπει να τοποθετούνται με κατάλληλο τρόπο ώστε να επιτρέπουν ικανό επισκέψιμο χώρο περιμετρικά του ζεύγους. Η σωστή στήριξη των σωληνώσεων καθώς και του σιγαστήρα εξάτμισης είναι απαραίτητη για την αποφυγή μεταφοράς κραδασμών στο ηλεκτροπαραγωγό ζεύγος. Όλο το σύστημα απαγωγής καυσαερίων θα πρέπει να μονωθεί κατάλληλα προκειμένου να μην μεταφέρεται η υψηλή θερμοκρασία των καυσαερίων στον χώρο εγκατάστασης.
Συστοιχία συσσωρευτών (μπαταρίες) Για την άμεση/αυτόματη εκκίνηση του ηλεκτροπαραγωγού ζεύγους πρέπει οι συσσωρευτές να είναι πάντοτε υπό φορτίο. Για τον σκοπό αυτό ο φορτιστής συσσωρευτών πρέπει να είναι πάντοτε συνδεδεμένος με την παροχή ρεύματος (220V). Προσοχή : Η κυριότερη αιτία που δεν ξεκινούν τα Η/Ζ είναι οι αφόρτιστες μπαταρίες
Τα βασικά μέρη του ηλεκτροπαραγωγού ζεύγους είναι: Η γεννήτρια, Ο κινητήρας (κινητήρια μηχανή), Ο πίνακας ελέγχου και μεταγωγής και Η βάση στήριξης
Επιλογή γεννήτριας Για να επιλέξουμε γεννήτρια από τους καταλόγους των κατασκευαστών, πρέπει να καθοριστούν τα τεχνικά χαρακτηριστικά της: Συχνότητα. Στα ευρωπαϊκά δίκτυα είναι 50 Hz. Τάση. Μπορεί να είναι χαμηλή από 110 έως 660V, ή μέση από 2400 έως 4160V. Αριθμός φάσεων. Π.χ. μία (1) ή τρεις (3). Ισχύς. Είναι το πιο κρίσιμο χαρακτηριστικό για την επιλογή της γεννήτριας. Η ισχύς της γεννήτριας εξαρτάται από: Το ηλεκτρικό φορτίο που προβλέπεται να τροφοδοτήσει, Τα φορτία εκκίνησης, Τη θερμοκρασία του περιβάλλοντος και Το υψόμετρο από τη θάλασσα, όπου θα εγκατασταθεί το Η/Ζ.
Συστήματα Κινητήρα Ο κινητήρας είναι εξοπλισμένος με τα παρακάτω συστήματα: Σύστημα εκκίνησης Σύστημα ψύξης Σύστημα λίπανσης Σύστημα ρύθμισης ταχύτητας
Οι μηχανές εσωτερικές καύσης ψύχονται με αέρα (αερόψυκτες) ή με νερό (υδρόψυκτες). Οι κινητήρες πετρελαίου που χρησιμοποιούνται κυρίως στα Η/Ζ διατίθενται με σύστημα ψύξης κλειστού κυκλώματος βεβιασμένης κυκλοφορίας νερού. Το σύστημα αυτό αποτελείται από την αντλία, το ψυγείο και τον ανεμιστήρα. Η αντλία κυκλοφορεί το νερό από τη μηχανή, όπου παραλαμβάνει θερμότητα, στο ψυγείο όπου αποδίδει θερμότητα στον αέρα και ξανά πίσω στη μηχανή, για να επαναληφθεί ο κύκλος
Πίνακας Ελέγχου, Αυτοματισμού και Μεταγωγής Ισχύος Ο πίνακας έχει μορφή ερμαρίου (ντουλαπιού), κατασκευάζεται από χαλυβδόφυλλα, διαθέτει πόρτα επιθεώρησης και περιέχει τα όργανα, τις συσκευές και τις διατάξεις που είναι απαραίτητα για την προστασία και για τη χειροκίνητη ή αυτόματη λειτουργία του Η/Ζ. Στην πόρτα του πίνακα τοποθετούνται: Όργανα παρακολούθησης της λειτουργίας του Η/Ζ, όπως: Συχνόμετρο 47 – 53 Hz, Αμπερόμετρα, ένα για κάθε φάση, Βολτόμετρο 0 – 500 V, Επιλογικός διακόπτης (μεταγωγέας) βολτομέτρου, ο οποίος είναι συνήθως 6 θέσεων. Ωρόμετρο για τη μέτρηση των ωρών λειτουργίας του κινητήρα, οι οποίες είναι απαραίτητες για τη συντήρησή του, Θερμόμετρο, το οποίο μετράει τη θερμοκρασία του νερού ψύξης, Μανόμετρο λαδιού, το οποίο μετράει την πίεση του λαδιού και Βολτόμετρο για τη μέτρηση της τάσης της αντιστοιχίας των συσσωρευτών. Ενδεικτικές λυχνίες, όπως: Τροφοδοσίας του ηλεκτρικού φορτίου από τη γεννήτρια, Χαμηλής πίεσης λαδιού του κινητήρα, Υψηλής θερμοκρασίας νερού του συστήματος ψύξης του κινητήρα, Υπερτάχυνσης του κινητήρα, μόνο όταν ο κινητήρας είναι εξοπλισμένος με ηλεκτρονικό ρυθμιστή ταχύτητας, Διαθεσιμότητας τάσης Η/Ζ, μία για κάθε φάση, Λειτουργίας προθέρμανσης, Αποτυχίας εκκίνησης, Τάση δικτύου εκτός ορίων (+,_10 της ονομαστικής) και Τάση γεννήτριας εκτός ορίων (+,_10 της ονομαστικής). Κουμπιά (μπουτόν) και διακόπτες χειρισμού για αυτόματη ή χειροκίνητη λειτουργία του Η/Ζ, όπως: Επιλογικό διακόπτη 3 ή 4 θέσεων για τις παρακάτω λειτουργίες του Η/Ζ, Αυτόματη, Χειροκίνητη και Εκτός (OFF) Μπουτόν εκκίνησης Η/Ζ, Μπουτόν παύσης Η/Ζ, Μπουτόν στάσης κινδύνου (emergency stop), Μπουτόν παύσης σειρήνας και Μπουτόν ελέγχου λειτουργίας ενδεικτικών λυχνιών Στο εσωτερικό του πίνακα υπάρχουν: Το σύστημα προστασίας της γεννήτριας από υπερφόρτιση και βραχυκύκλωμα. Χρησιμοποιείται συνήθως αυτόματος τριπολικός διακόπτης (Circuit Breaker), ο οποίος διαθέτει θερμικό στοιχείο για προστασία από υπερφόρτιση και ηλεκτρομαγνητικό στοιχείο για προστασία από βραχυκυκλώματα. Τα συστήματα προστασίας του κινητήρα από: Υπερτάχυνση. Όταν συμβεί υπερτάχυνση στον κινητήρα, το σύστημα αυτό διακόπτει τη λειτουργία του Η/Ζ και ενεργοποιεί την ενδεικτική λυχνία υπερτάχυνσης και τη σειρήνα. Χαμηλή πίεση λαδιού. Όταν η πίεση του λαδιού είναι χαμηλή, το σύστημα αυτό διακόπτει τη λειτουργία του Η/Ζ και ενεργοποιεί την ενδεικτική λυχνία λαδιού και τη σειρήνα. Υψηλή θερμοκρασία νερού του συστήματος ψύξης του κινητήρα. Όταν η θερμοκρασία λαδιού είναι υψηλή, το σύστημα αυτό διακόπτει τη λειτουργία του Η/Ζ και ενεργοποιεί την ενδεικτική λυχνία υπερτάχυνσης και τη σειρήνα. Κύκλωμα αυτοματισμού που αποτελείται από: o Ηλεκτρονόμους των βοηθητικών κυκλωμάτων, o Τα ρυθμιζόμενα χρονικά για την εκκίνηση και το σταμάτημα του Η/Ζ o Τις ασφάλειες των βοηθητικών κυκλωμάτων. Φορτιστή 12 ή 24 V DC για συντηρητική φορτιστή των συσσωρευτών από το δίκτυο. Μετασχηματιστές (έντασης) ρεύματος, ένας για κάθε αμπερόμετρο. Κύκλωμα ισχύος στο οποίο περιέχεται ο μεταγωγικός διακόπτης, που αποτελείται από δύο αυτόματους ισχύος με μηχανική και ηλεκτρική μανδάλωση για τον αποκλεισμό της τροφοδότησης του φορτίου ταυτόχρονα από το δίκτυο της ΔΕΗ και από το Η/Ζ. Οι αυτόματοι ισχύος είναι τετραπολικοί, δηλαδή διακόπτουν τις τρεις φάσεις και τον ουδέτερο και ο ένας τη γραμμή του δικτύου της ΔΕΗ ενώ ο άλλος τη γραμμή της γεννήτριας.
Υποσταθμός Μέσης Τάσης Με τον όρο υποσταθμός καταναλωτή μέσης τάσης ή απλά υποσταθμός (γ/Σ) εννοούμε το σύνολο του εξοπλισμού που έχει σαν στόχο τον ασφαλή υποβιβασμό της Μέσης Τάσης (20 kV) σε Χαμηλή Τάση (400 V). Τα βασικά μέρη ενός υποσταθμού καταναλωτή είναι: Ο Πίνακας 20 kV Στον πίνακα 20 kV έρχεται το καλώδιο από το δίκτυο της ΔΕΗ και αναχωρεί το καλώδιο προς το μετασχηματιστή (Μ/Σ). Αν ο υποσταθμός έχει και δεύτερο Μ/Σ τότε για κάθε Μ/Σ υπάρχει ξεχωριστή γραμμή από τον πίνακα 20 kV. Κάθε μετασχηματιστής προστατεύεται με ασφάλειες σκόνης ή διακόπτη ισχύος με ηλεκτρονόμους προστασίας. Ο Μετασχηματιστής 20/0,4 kV Ο μετασχηματιστής υποβιβάζει την τάση των 20 kV σε τάση διανομής 400 V για τα φορτία του καταναλωτή. Το πρωτεύον τύλιγμά του είναι σε τρίγωνο (Δ) και το δευτερεύον τύλιγμά του σε αστέρα (Υ) με γειωμένο τον ουδέτερο κόμβο. Ο Γενικός Πίνακας 400 V Στο γενικό πίνακα 400 V έρχεται το ρεύμα χαμηλής τάσης με τη βοήθεια καλωδίων ή εγκιβωτισμένων ζυγών, αν το ρεύμα είναι πολύ μεγάλο(> 2000 Α). Στην άφιξη του πίνακα υπάρχει ένας διακόπτης ισχύος με θερμική και μαγνητική προστασία. Οι αναχωρήσεις προστατεύονται με διακόπτες ισχύος ή τηκτές ασφάλειες και τροφοδοτούν τους πίνακες διανομής 400/230 V που υπάρχουν στην εγκατάσταση του καταναλωτή. Όταν ο Υ/Σ έχει δύο Μ/Σ τότε ο Πίνακας 400 V διαθέτει δύο αφίξεις (εισόδους) και οι ζυγοί του χωρίζονται σε δύο μέρη. Τα δύο μέρη των ζυγών συνδέονται με διακόπτη ισχύος.
Τι είναι το UPS Μία συσκευή αδιάλειπτης παροχής ενέργειας (Uninterruptible Power Supply (UPS) ), είναι μία συσκευή τροφοδοσίας ρεύματος (τροφοδοτικό) που συνεχίζει να παρέχει ηλεκτρική ενέργεια σε περίπτωση διακοπής ρεύματος. Για να καταστεί αυτό δυνατό, περιέχει κατά κανόνα μία άλλη προσωρινή πηγή ενέργειας (π.χ. κάποιου είδους συσσωρευτή). Συνήθως παρέχει επιπλέον ασφάλεια στις συσκευές που είναι συνδεδεμένες σε αυτήν, με το να παρεμβάλλεται μεταξύ τους και το δίκτυο ρεύματος, προστατεύοντάς τις από υπερτάσεις ή πτώσεις τάσεις και άλλες ανωμαλίες του ρεύματος ή της τάσης του δικτύου παροχής ρεύματος. Σε μερικές περιπτώσεις διασφαλίζει και ότι το παρεχόμενο ρεύμα έχει την σωστή συχνότητα (50Hz ή 60Hz κλπ. ανάλογα το δίκτυο). Η συσκευή χρησιμεύει κυρίως στην παροχή ηλεκτρικής ενέργειας μέχρι την έναρξη μιας βοηθητικής γεννήτριας, μέχρι να έρθει το ρεύμα ή μέχρι να γίνει ασφαλής απενεργοποίηση των συσκευών που είναι συνδεδεμένες σε αυτήν. Η κύρια χρήση αυτών των τροφοδοτικών αυτού του είδους είναι για την προστασία ευαίσθητων ή πολύ σημαντικών ηλεκτρονικών ή ηλεκτρικών συσκευών όπως διαφόρων ιατρικών συσκευών, ηλεκτρονικών υπολογιστών, διακομιστών, τηλεφωνικών κέντρων κ.α., η απότομη απενεργοποίηση των οποίων θα μπορούσε να προκαλέσει ανεπανόρθωτη βλάβη όπως π.χ. απώλεια ζωής ασθενούς, απώλεια δεδομένων, καταστροφή υποσυσυστημάτων κλπ. Τα τρoφοδοτικά αυτά ποικίλλουν σε μέγεθος: από πολύ μικρά (με ισχύ ~200VA) που μπορούν να υποστηρίξουν έναν προσωπικό υπολογιστή έως πολύ μεγάλα που μπορούν να τροφοδοτήσουν κεντρικούς υπολογιστές (με ισχύ μερικά KVA). Πως λειτουργεί το διπλής μετατροπής ή online UPS; Με την τεχνολογία αυτή, γνωστή ως Διπλής Μετατροπής, η έξοδος του UPS είναι ανεξάρτητη από την τάση τροφοδοσίας και τις διακυμάνσεις της συχνότητας, οι οποίες ελέγχονται στα όρια που έχουν προκαθοριστεί. Στην κανονική λειτουργία το φορτίο τροφοδοτείται από τον συνδυασμό του ανορθωτή και του Inverter. Όταν η ηλεκτρική παροχή στην είσοδο είναι εκτός των προκαθορισμένων ορίων τάσεως και συχνότητας, το UPS μεταβαίνει σε λειτουργία από τους Συσσωρευτές (Battery Mode) όπου ο συνδυασμός Inverter και συσσωρευτών συνεχίζει την τροφοδοσία του φορτίου, έως την εξάντληση της χωρητικότητας των συσσωρευτών ή έως την επαναφορά της παροχής εισόδου εντός των προκαθορισμένων ορίων. Η μετάβαση στη λειτουργία από συσσωρευτές γίνεται ακαριαία (0 ms). Εάν υπάρξει σφάλμα στον ανορθωτή ή τον Inverter ή σε περίπτωση υπερφόρτωσης της εξόδου, το UPS μεταβαίνει σε λειτουργία παράκαμψης (By Pass), όπου το φορτίο τροφοδοτείται προσωρινά από την εφεδρική γραμμή. Ο χρόνος αυτονομίας που παρέχουν τα διπλής μετατροπής ή online UPS στα συνδεδεμένα φορτία τους σε περίπτωση διακοπής ρεύματος από την παροχή του δικτύου είναι είτε ο συνήθης των 5 λεπτών σε πλήρες φορτίο, είτε επεκτάσιμος σε ώρες, ανάλογα με τις ανάγκες και το μοντέλο που θα επιλέξει ο χρήστης. Τα συγκεκριμένα τροφοδοτικά αδιάλειπτης παροχής ενέργειας είναι κατάλληλα όταν απαιτείται η ηλεκτρική απομόνωση των τροφοδοτούμενων συσκευών ή για την τροφοδοσία μηχανημάτων που είναι ευαίσθητα στις διακυμάνσεις τάσεως. Αν και αρχικά έβρισκαν εφαρμογή σε εγκαταστάσεις των 10 KVΑ και άνω, η ανάπτυξη της τεχνολογίας έχει επιτρέψει την χρήση τους σε μικρότερα συστήματα ισχύος 500 W ή και λιγότερο. Η συγκεκριμένη κατηγορία τροφοδοτικών είναι η καταλληλότερη για περιβάλλοντα με σημαντικό ηλεκτρικό θόρυβο, όπως ένα εργοτάξιο, η μεγάλες εγκαταστάσεις όπως συστοιχίες διακομιστών. Η υψηλή τιμή τους οφείλεται στην αρχή λειτουργίας τους. Το ρεύμα από το κεντρικό δίκτυο μετατρέπεται από ένα ανορθωτής σε συνεχές, το οποίο χρησιμοποιείται για να φορτίζει τους εσωτερικούς συσσωρευτές. Οι συσσωρευτές είναι συνδεδεμένοι με Inverter, ο οποίος μετατρέπει ξανά το συνεχές ρεύμα σε εναλλασσόμενο και αυξάνει την τάση του στα 230V. Έτσι, οι τροφοδοτούμενες συσκευές είναι συνεχώς συνδεδεμένες ηλεκτρικά με τον εσωτερικό συσσωρευτή. Αυτό σημαίνει πως ο μηχανισμός του τροφοδοτικού χρειάζεται να λειτουργεί 24 ώρες το 24ωρο. Για την κατασκευή του χρησιμοποιούνται ειδικής αντοχής εξαρτήματα ώστε να μπορούν να αντεπεξέλθουν στην αυξημένη καταπόνηση που δέχονται από τις δυσμενείς συνθήκες λειτουργίας, πράγμα που αυξάνει την τελική τιμή του τροφοδοτικού.
Οι ηλεκτρικές εγκαταστάσεις ισχυρών ρευμάτων είναι τα ηλεκτρικά συστήματα που λειτουργούν με υψηλότερες τάσεις και υψηλή ισχύ, και έχουν ως κύριο σκοπό την παροχή ενέργειας για φωτισμό, κίνηση μηχανών, θέρμανση και άλλες ενεργοβόρες εφαρμογές. Ορισμός Σύμφωνα με τα πρότυπα, θεωρούνται ισχυρά ρεύματα εκείνα που: Έχουν τάση μεγαλύτερη από περίπου 50 V AC ή 120 V DC. Μεταφέρουν σημαντική ισχύ (υψηλή ένταση ρεύματος). Σχεδιάζονται ώστε να καλύπτουν τις ενεργειακές ανάγκες καταναλωτών. Παραδείγματα εγκαταστάσεων ισχυρών ρευμάτων Φωτισμός Οικιακός φωτισμός, επαγγελματικός φωτισμός, φωτισμός δρόμων. Κίνηση Τροφοδοσία ηλεκτρικών κινητήρων σε βιομηχανίες, αντλίες, ανελκυστήρες. Θέρμανση Ηλεκτρικές αντιστάσεις, θερμαντικά σώματα, θερμοσίφωνες. Κλιματισμός και ψύξη Συστήματα air-condition και ψυκτικές μονάδες. Ηλεκτρομηχανικά συστήματα Μηχανήματα παραγωγής, εργαλειομηχανές, μεγάλοι συμπιεστές. Βασικά χαρακτηριστικά Μεγαλύτερη επικινδυνότητα --> απαιτείται προστασία από ηλεκτροπληξία και υπερφορτίσεις. Χρήση καλωδίων μεγαλύτερης διατομής για μεταφορά ισχυρών ρευμάτων. Συστήματα προστασίας (ασφάλειες, μικροαυτόματοι, διακόπτες διαρροής). Διανομή μέσω πινάκων με διακόπτες και γραμμές προς κάθε καταναλωτή.
Ο συντελεστής ισχύος κυμαίνεται μεταξύ 0 και 1, επομένως μια τιμή μεταξύ 0,85 και 1,0 θεωρείται καλός συντελεστής ισχύος και ουσιαστικά σημαίνει ότι η μετρουμένη ισχύς και η χρησιμοποιούμενη ισχύς είναι σχεδόν ίσες. Από την οπτική γωνία του καταναλωτή, σημαίνει απλώς ότι χρησιμοποιεί αυτό που πληρώνει, με ελάχιστη σπατάλη. Όταν ο συντελεστής ισχύος είναι χαμηλός, ο πάροχος παράγει μεγάλη άεργη ισχύ. Συνεπώς θα πρέπει να παράσχει την μη παραγωγική άεργη ισχύ εκτός από την παραγωγική ενεργή ισχύ. Άυτό σημαίνει μεγαλύτερες γεννήτριες, μετασχηματιστές, αγωγοί και άλλες συσκευές συστημάτων που ανεβάζουν τις κεφαλαιουχικές δαπάνες και τα λειτουργικά έξοδα, τα οποία απλώς μεταδίδουν στους βιομηχανικούς χρήστες με τη μορφή κυρώσεων (προστίμων). Συνεπώς, βελτιώνοντας το συντελεστή ισχύος, μειώνουμε το κόστος παραγωγής ηλεκτρικής ενέργειας Η διόρθωση του συντελεστή ισχύος επιτυγχάνεται με την παράλληλη σύνδεση, στον ηλεκτρικό επαγωγικό καταναλωτή, ενός ή περισσότερων πυκνωτών η συμπεριφορά των οποίων είναι αντίθετη των πηνίων. Υπάρχουν τρεις τρόποι αντιστάθμισης: i) Ατομική αντιστάθμιση: Εφαρμόζεται σε κάθε καταναλωτή ξεχωριστά δηλαδή ατομικά και μπορεί να είναι μονοφασική ή τριφασική. ii) Ομαδική αντιστάθμιση: Εφαρμόζεται σε πολλούς καταναλωτές μαζί όταν είναι της ίδιας ισχύς και λειτουργούν για τον ίδιο αριθμό ωρών ταυτόχρονα. iii) Κεντρική αντιστάθμιση: Εφαρμόζεται σε πολλούς καταναλωτές ανόμοιους μεταξύ τους από πλευράς ισχύος και ωρών λειτουργίας. Μέσω αυτοματισμού κάθε φορά επιλέγεται κατάλληλη χωρητικότητα πυκνωτών για συγκεκριμένη αντιστάθμιση.
Σχάρες Κλωδίων
Τύποι παροχών μέσης τάσης Η ΔΕΗ έχει τυποποιήσει τέσσερις τύπους παροχών μέσης τάσης: Παροχή τύπου Α1 και Α2 Η παροχή αυτή γίνεται από το εναέριο δίκτυο των 20 kV και είναι η απλούστερη σε διατάξεις. Τα μέσα που χρησιμοποιεί η ΔΕΗ, δηλαδή ασφαλειοαποζεύκτης, Μ/Σ μέτρησης έντασης και τάσης είναι πάνω σε στύλο, δηλαδή υπαίθρια.Οι μετρητές ενέργειας τοποθετούνται σε ειδικό ερμάριο. Από το στύλο αναχωρεί καλωδιακή γραμμή προς τον υποσταθμό του καταναλωτή, την οποία κατασκευάζει ο καταναλωτής. Η παροχή Α1 ασφαλίζεται με ασφάλειες εκτόνωσης βραδείας τήξης ονομαστικής έντασης μέχρι 30 Α. Η παροχή Α2 διαφέρει από την Α 1 στο ότι χρησιμοποιεί διακόπτη απομόνωσης αντί ασφαλειοαποζεύκτη. Παροχή τύπου B1 και B2 Η παροχή αυτή εγκαθίσταται σε καταναλωτές με αυξημένη ζήτηση ισχύος και η εγκατάσταση της ΔΕΗ είναι εσωτερικού τύπου. Ο καταναλωτής είναι υποχρεωμένος να διαθέσει στη ΔΕΗ ένα χώρο διαμορφωμένο σύμφωνα με τις οδηγίες της ΔΕΗ. Στο χώρο αυτό η ΔΕΗ εγκαθιστά έναν προκατασκευασμένο πίνακα 20 kV που περιλαμβάνει εκτός των διακοπτών, τους Μ/Σ μέτρησης και τους μετρητές ενέργειας. Η σύνδεση με το δίκτυο της ΔΕΗ γίνεται κατά κανόνα ακτινικά, αν πρόκειται για εναέριο δίκτυο ή βροχοειδώς , αν πρόκειται για υπόγειο δίκτυο. Στη βροχοειδή σύνδεση έχουμε δύο καλώδια που οδεύουν από το δίκτυο της ΔΕΗ στον καταναλωτή. Το ένα καλώδιο της παροχής προέρχεται από τον προηγούμενο καταναλωτή και το άλλο καλώδιο της παροχής οδηγεί στον επόμενο καταναλωτή. Τυποποιημένες παροχές μέσης τάσης της ΔΕΗ Τύπος Εγκατάσταση μέτρησης Μέγιστη ισχύς μετασχηματιστή A1 Εξωτερικά (υπαίθρια) 630 kVA A2 Εξωτερικά (υπαίθρια) Περιορισμένη μόνο από το δίκτυο ΜΤ B1 Εσωτερικά (στεγασμένη) 1250 kVA B2 Εσωτερικά (στεγασμένη) Περιορισμένη μόνο από το δίκτυο ΜΤ
Αποζεύκτης
Ο Πίνακας Μέσης Τάσης (Medium Voltage switchgear) διανέμει την εισερχόμενη ηλεκτρική ισχύ με τάση 20 kV στους Μετασχηματιστές Διανομής ή σε άλλους υποπίνακες Μέσης Τάσης.
Γιατί οι μετασχηματιστές χαρακτηρίζουν την ισχύ τους σε kVA Οι μετασχηματιστές χαρακτηρίζουν την ισχύ τους σε kVA επειδή είναι σχεδιασμένοι να παρέχουν φαινόμενη ισχύ σε διάφορα φορτία, τα οποία μπορεί να έχουν διαφορετικούς συντελεστές ισχύος. Ένας μετασχηματιστής δεν «ξέρει» εκ των προτέρων τι είδους φορτίο θα τροφοδοτήσει αν είναι επαγωγικό (όπως οι κινητήρες), χωρητικό (όπως ορισμένα ηλεκτρονικά κυκλώματα) ή ωμικό (όπως θερμαντήρες). Δεδομένου ότι ο συντελεστής ισχύος αυτών των φορτίων μπορεί να ποικίλλει, η χρήση kVA υπολογίζει το συνολικό ηλεκτρικό φορτίο, ανεξάρτητα από τη φύση του.
Γιατί το έδαφος των υποσταθμών ηλεκτρικής ενέργειας καλύπτεται από πέτρες και χαλίκια; Οι πέτρες και τα χαλίκια λειτουργούν ως προστατευτικό στρώμα, προστατεύοντας τα άτομα από ηλεκτροπληξία που προκαλούνται από σφάλματα γείωσης.
Διακόπτης Εναλλαγής (MCB changeover) Ένας διακόπτης εναλλαγής MCB (Miniature Circuit Breaker) είναι μια βασική συσκευή στα ηλεκτρικά συστήματα, σχεδιασμένη να μεταφέρει απρόσκοπτα το φορτίο από τη μια πηγή ισχύος στην άλλη, διασφαλίζοντας αδιάλειπτη παροχή ρεύματος. Αυτός ο διακόπτης είναι ζωτικής σημασίας σε εφαρμογές όπου η αξιοπιστία και η συνεχής λειτουργία είναι πρωταρχικής σημασίας, όπως σε σπίτια, εμπορικά κτίρια και βιομηχανικές εγκαταστάσεις. Ο διακόπτης εναλλαγής MCB λειτουργεί ανιχνεύοντας μια βλάβη ή σημαντική πτώση στην κύρια πηγή τροφοδοσίας. Μετά την ανίχνευση, αποσυνδέει αυτόματα την κύρια πηγή και συνδέεται με μια εναλλακτική πηγή, όπως μια γεννήτρια ή ένα δευτερεύον ηλεκτρικό δίκτυο. Αυτή η διαδικασία είναι συνήθως γρήγορη για την ελαχιστοποίηση της διακοπής ρεύματος. Επιπλέον, ο διακόπτης ενσωματώνει μηχανισμούς προστασίας από υπερφορτίσεις και βραχυκυκλώματα, προστατεύοντας το ηλεκτρικό σύστημα και τις συνδεδεμένες συσκευές κατά τη μετάβαση. Μόλις αποκατασταθεί και σταθεροποιηθεί η κύρια ισχύς, ο διακόπτης επαναφέρει το φορτίο στην κύρια πηγή. Single Phase MCB Change Over Switch Connection With Grid and Generator Supply
Οι ηλεκτρικές εγκαταστάσεις ασθενών ρευμάτων είναι συστήματα που λειτουργούν με χαμηλή τάση και χαμηλή ισχύ σε σύγκριση με τις εγκαταστάσεις ισχυρών ρευμάτων (π.χ. τροφοδοσία μηχανών, φωτισμός, θέρμανση). Ορισμός Σύμφωνα με τα πρότυπα και την πρακτική, ως “ασθενή ρεύματα” χαρακτηρίζονται κυκλώματα όπου: Η τάση είναι συνήθως μικρότερη από 50 V AC ή 120 V DC (ανάλογα με την εφαρμογή). Η ένταση ρεύματος είναι μικρή και δεν έχει σκοπό την τροφοδότηση ισχυρών καταναλωτών αλλά τη μεταφορά σήματος, ελέγχου ή δεδομένων. Παραδείγματα εγκαταστάσεων ασθενών ρευμάτων Τηλεπικοινωνιακά δίκτυα Τηλέφωνα Δίκτυα δεδομένων (Ethernet, οπτικές ίνες) Συστήματα διανομής Internet Συστήματα ασφαλείας Συναγερμοί Ανιχνευτές κίνησης Κλειστά κυκλώματα τηλεόρασης (CCTV) Συστήματα αυτοματισμού και ελέγχου Κεντρικός έλεγχος κτιρίου (BMS) Έλεγχος πρόσβασης (access control) Διαχείριση φωτισμού και κλιματισμού Ηχητικές εγκαταστάσεις Ενδοεπικοινωνία (intercom) Ηχητικές ανακοινώσεις (PA systems) Συστήματα πυρανίχνευσης Ανιχνευτές καπνού/θερμότητας Πίνακες πυρανίχνευσης Βασικά χαρακτηριστικά Χαμηλή κατανάλωση ισχύος → αυξημένη ασφάλεια. Λεπτότερη καλωδίωση (συχνά θωρακισμένη για αποφυγή παρεμβολών). Αυξημένες απαιτήσεις προστασίας από ηλεκτρομαγνητικές παρεμβολές (EMI). Διαχωρισμός από τα κυκλώματα ισχυρών ρευμάτων για αποφυγή θορύβου και κινδύνων.
Τα είδη διακοπτών στους πίνακες (κυψέλες) μέσης τάσης (ΜΤ) είναι: -- Αποζεύκτης: Έπεται του χειρισμού του αυτόματου διακόπτη ή διακόπτη φορτίου. Ο χειρισμός γίνεται χειροκίνητα. Εξασφαλίζει την συγκράτηση (μανδάλωση). Δυνατότητα οπτικής επαφής της «διακοπής». Δεν επιδέχεται χειρισμούς υπό φορτίο. -- Αυτόματος διακόπτης ή διακόπτης ισχύος: Δυνατότητα χειρισμού υπό φορτίο. Επαφές σε μονωτικό λάδι ή SF6. . Δυνατότητα λειτουργίας σε οποιεσδήποτε συνθήκες (βραχυκύκλωμα ή κανονικές συνθήκες). -- Διακόπτης φορτίου: Δυνατότητα χειρισμού υπό φορτίο. Ανάλογη προστασία με τον αυτόματο διακόπτη αν συνδυαστεί με ασφάλειες . -- Γειωτής: Χρησιμοποιείται σε συνδυασμό με Αποζεύκτη ή διακόπτη φορτίου. -- Ασφάλειες: Στη ΜΤ μπορεί να θεωρηθούν σαν διακόπτες.
Οι πίνακες τύπου πεδίου αποτελούνται από ερμάρια
Ο χώρος για την εταιρεία διανομής ηλεκτρικής ενέργειας είναι ο ειδικά διαμορφωμένος χώρος σε ένα κτίριο ή εγκατάσταση, όπου τοποθετούνται οι υποδομές που απαιτούνται για: Την παροχή ρεύματος από το δίκτυο της εταιρείας (π.χ. ΔΕΔΔΗΕ στην Ελλάδα). Τη μέτρηση της καταναλισκόμενης ενέργειας. Την προστασία και ασφάλεια των εγκαταστάσεων και του προσωπικού της εταιρείας. Κύρια χαρακτηριστικά Θέση Συνήθως στο ισόγειο ή σε εύκολα προσβάσιμο σημείο του κτιρίου. Εξωτερική πρόσβαση για τους τεχνικούς της εταιρείας χωρίς να χρειάζεται είσοδος στους ιδιωτικούς χώρους. Περιεχόμενο Κεντρικός πίνακας μέτρησης (μετρητές, ασφαλειοδιακόπτες εισόδου). Καλωδιώσεις εισόδου από το δίκτυο διανομής. Σε μεγάλες εγκαταστάσεις: υποσταθμός ή μετασχηματιστής μέσης/χαμηλής τάσης. Ασφάλεια Πρέπει να πληροί πρότυπα (π.χ. ΕΛΟΤ HD 384). Κλειδωμένος χώρος με σήμανση. Αντοχή σε φωτιά και υγρασία. Επαρκής αερισμός. Λειτουργία Εκεί γίνεται η μεταφορά και διανομή της ηλεκτρικής ενέργειας από το δίκτυο της εταιρείας προς τις εσωτερικές εγκαταστάσεις του κτιρίου. Οι μετρητές καταγράφουν την κατανάλωση για την τιμολόγηση. Σε περίπτωση βλάβης ή ελέγχου, η πρόσβαση γίνεται μόνο από εξουσιοδοτημένο προσωπικό
Η εγκατάσταση τηλεφώνων και δεδομένων (data) σε μεγάλα κτίρια είναι τμήμα των ηλεκτρικών εγκαταστάσεων ασθενών ρευμάτων και αφορά τη μετάδοση φωνής, δεδομένων και εικόνας μέσω δικτύου καλωδίωσης και εξοπλισμού. Βασικές αρχές Δομημένη καλωδίωση (Structured Cabling) Πρότυπο: ISO/IEC 11801 ή EN 50173. Ενιαίο δίκτυο για τη μεταφορά φωνής, δεδομένων και σε πολλές περιπτώσεις IP τηλεόρασης ή συστημάτων ασφαλείας. Επιτρέπει εύκολες αλλαγές και επεκτάσεις χωρίς ξήλωμα καλωδίων. Κεντρικός κατανεμητής (MDF) και επιμέρους κατανεμητές (IDF) Ο MDF συνδέεται με την εξωτερική γραμμή τηλεφωνίας / internet. Οι IDF βρίσκονται σε επιλεγμένα σημεία του κτιρίου για μείωση του μήκους καλωδίων. Όλοι συνδέονται με κατακόρυφες οδεύσεις (backbone cabling). Κατηγορίες καλωδίων Cat5e: έως 1 Gbps (συνήθως σε παλαιότερες εγκαταστάσεις). Cat6 / Cat6A: έως 10 Gbps σε 100 m. Οπτική ίνα: για backbone ή μεγάλες αποστάσεις και πολύ υψηλές ταχύτητες. Βασικά στοιχεία εγκατάστασης Ράφια και racks για patch panels και εξοπλισμό δικτύου (switches, routers, PBX). Patch panels για τερματισμό καλωδίων και εύκολη επανασύνδεση. Διαδρομές καλωδίων: κανάλια, σωληνώσεις ή υπερυψωμένα δάπεδα. Σημεία τερματισμού: πρίζες RJ45 ή οπτικές υποδοχές. Σήμανση καλωδίων και καταγραφή στο σχέδιο εγκατάστασης. Ασφάλεια & Κανονισμοί Ασθενές ρεύμα (<50 V), αλλά ισχύουν κανόνες πυρασφάλειας και καναλιών. Καλώδια LSZH (Low Smoke Zero Halogen) σε κτίρια με υψηλή συγκέντρωση ατόμων. Διαχωρισμός διαδρομών ασθενών ρευμάτων από ισχυρά ρεύματα (ελάχιστη απόσταση ή χρήση θωρακισμένων καλωδίων). Πρόβλεψη για γείωση των μεταλλικών μερών του εξοπλισμού. Παραδείγματα εφαρμογών σε μεγάλα κτίρια Εταιρικά γραφεία: IP τηλέφωνα, τοπικό δίκτυο, cloud εφαρμογές. Νοσοκομεία: δίκτυα ιατρικών συσκευών και τηλεφωνικής επικοινωνίας. Ξενοδοχεία: συνδυασμός τηλεφωνίας, internet και IPTV. Εμπορικά κέντρα: data δίκτυα για διαχείριση POS και CCTV.
Η τροφοδοσία χώρων ιατρικής χρήσης με ηλεκτρική ενέργεια είναι ένα ειδικό κεφάλαιο των ηλεκτρικών εγκαταστάσεων, καθώς αφορά την ασφάλεια ασθενών και προσωπικού σε χώρους όπου λειτουργούν ιατρικές συσκευές και εξοπλισμός υποστήριξης ζωής. Βασικά σημεία: Κατηγορίες ιατρικών χώρων (σύμφωνα με πρότυπα όπως ΕΛΟΤ HD 60364-7-710): Ομάδα 0: Χώροι όπου δεν γίνεται σύνδεση του ασθενή σε εξοπλισμό που διεισδύει στο σώμα ή το κυκλοφορικό σύστημα. Ομάδα 1: Χώροι όπου γίνεται σύνδεση εξοπλισμού που μπορεί να επηρεάσει άμεσα ασθενή, αλλά όχι στο επίπεδο καρδιάς ή κυκλοφορικού. Ομάδα 2: Χώροι με χειρουργικές επεμβάσεις ή εξοπλισμό που συνδέεται στο κυκλοφορικό ή στην καρδιά. Τεχνικές απαιτήσεις Απομόνωση δικτύου (Isolated Power Supply IPS) σε χώρους ομάδας 2, ώστε να περιορίζονται τα ρεύματα διαρροής και να υπάρχει συνεχής λειτουργία ακόμα και σε περίπτωση σφάλματος μόνωσης. Σύστημα επιτήρησης μόνωσης (IMD) που ειδοποιεί άμεσα για σφάλμα. Διπλή τροφοδοσία ή εναλλακτική πηγή (π.χ. γεννήτρια, UPS) για κρίσιμα φορτία. Χαμηλές αντιστάσεις γείωσης για την προστασία από επικίνδυνα δυναμικά. Τυπική διάταξη τροφοδοσίας Κύρια παροχή από τον γενικό πίνακα του νοσοκομείου. Υποπίνακας χώρου με ξεχωριστές ασφάλειες και διακόπτες. Μετασχηματιστής απομόνωσης για κρίσιμες γραμμές. Ιατρικές πρίζες ειδικής κατασκευής και χρώματος, για να ξεχωρίζουν από τις κοινές. Πρότυπα και κανονισμοί ΕΛΟΤ HD 60364-7-710 (ελληνική προσαρμογή του IEC 60364-7-710) IEC 60364 Υγειονομικές οδηγίες και τεχνικές προδιαγραφές νοσοκομειακών υποδομών