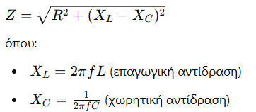
Συντονισμός RLC Σειράς Ο συντονισμός είναι σημαντικός στα κυκλώματα καθώς επιτρέπει την αποτελεσματική μεταφορά ενέργειας σε ορισμένες συχνότητες, γεγονός που ενισχύει τη λειτουργία πολλών ηλεκτρικών και ηλεκτρονικών συστημάτων. Επιτρέπει την ελαχιστοποίηση της απώλειας ενέργειας ενώ βελτιώνει την ποιότητα του σήματος αντιστοιχίζοντας τη συχνότητα του σήματος με τη φυσική συχνότητα του κυκλώματος. Ο Συντονισμός βρίσκει εκτεταμένη εφαρμογή στον συντονισμό ραδιοφώνου, στο σχεδιασμό φίλτρων και στα κυκλώματα ταλαντωτή επειδή αυτές οι συσκευές απαιτούν ακριβή έλεγχο της συχνότητας για να λειτουργήσουν σωστά. Θεωρητικό υπόβαθρο Ένα κύκλωμα RLC σε σειρά αποτελείται από: Αντίσταση R Πηνίο αυτεπαγωγής L Πυκνωτή χωρητικότητας C Η σύνθετη αντίσταση του κυκλώματος δίνεται από: Συντονισμός Συντονισμός εμφανίζεται όταν: XL=XC οπότε η σύνθετη αντίσταση ελαχιστοποιείται και ισούται με R. Η συχνότητα συντονισμού είναι: Στη συχνότητα συντονισμού: Το ρεύμα του κυκλώματος είναι μέγιστο Η τάση και το ρεύμα είναι σε φάση Ερευνητικά ερωτήματα Οι μαθητές καλούνται να απαντήσουν, μέσα από το πείραμα, στα εξής: Πώς μεταβάλλεται το ρεύμα ενός κυκλώματος RLC όταν αλλάζει η συχνότητα; Υπάρχει συχνότητα στην οποία το ρεύμα μεγιστοποιείται; Ποια είναι η σχέση φάσης τάσης–ρεύματος σε διαφορετικές συχνότητες; Τι συμβαίνει στις τάσεις του πηνίου και του πυκνωτή στη συχνότητα αυτή; Όργανα και υλικά Γεννήτρια εναλλασσόμενης τάσης (AC) Ψηφιακό πολύμετρο (AC) Παλμογράφος (προαιρετικά) Αντίσταση R (γνωστής τιμής) Πηνίο L Πυκνωτής C Καλώδια σύνδεσης Πειραματική διάταξη Συνδέστε την αντίσταση, το πηνίο και τον πυκνωτή σε σειρά με τη γεννήτρια εναλλασσόμενης τάσης. Μετρήστε το ρεύμα του κυκλώματος (ή την τάση στην αντίσταση, από την οποία υπολογίζεται το ρεύμα). Πειραματική διαδικασία Θέστε τη γεννήτρια σε ημιτονοειδή τάση σταθερού πλάτους. Μεταβάλετε τη συχνότητα από χαμηλές σε υψηλές τιμές. Για κάθε συχνότητα μετρήστε: Την ένταση του ρεύματος Ι (ή την τάση στη R). Καταγράψτε τις μετρήσεις σε πίνακα. Εντοπίστε τη συχνότητα για την οποία το ρεύμα γίνεται μέγιστο (συντονισμός). Για ποιες τιμές L και C και για ποια συχνότητα fo έχετε συντονισμό στο κύκλωμα RLC σειράς; L = …….. C = ……… fo = …….. Η ωμική αντίσταση R παίζει ρόλο στον συντονισμό; Γιατί; ……………………………………………………………………………………………………. Επεξεργασία αποτελεσμάτων Σχεδιάστε τη γραφική παράσταση Ι–f. Προσδιορίστε πειραματικά τη συχνότητα συντονισμού. Υπολογίστε θεωρητικά τη συχνότητα συντονισμού από τη σχέση Συγκρίνετε θεωρητική και πειραματική τιμή. Η θεωρητική τιμή είναι fo = ………. Η πειραματική τιμή είναι fo = ………. Συμπίπτουν οι δυο τιμές; Συντελεστής ποιότητας (Q) όπου Δf το εύρος συχνοτήτων στο οποίο το ρεύμα είναι μεγαλύτερο από Ερωτήσεις – Συμπεράσματα Γιατί το ρεύμα μεγιστοποιείται στη συχνότητα συντονισμού; Ποιος είναι ο ρόλος της αντίστασης R στο φαινόμενο του συντονισμού; Πώς επηρεάζεται ο συντονισμός αν αυξηθεί η χωρητικότητα C; Ποιες είναι οι βασικές πηγές σφάλματος στο πείραμα; Συμπέρασμα Στο κύκλωμα RLC σε σειρά παρατηρείται έντονα το φαινόμενο του συντονισμού, το οποίο επιβεβαιώνει τη θεωρητική ανάλυση και τη συχνοτική εξάρτηση της σύνθετης αντίστασης. .
ΤΟΜΕΑΣ ΗΛΕΚΤΡΟΛΟΓΙΑΣ, ΗΛΕΚΤΡΟΝΙΚΗΣ ΚΑΙ ΑΥΤΟΜΑΤΙΣΜΟΥ                                                                                                                       1o ΕΠΑΛ ΑΜΑΡΟΥΣΙΟΥ ΤΕΧΝΙΚΟΣ ΗΛΕΚΤΡΟΛΟΓΙΚΩΝ ΣΥΣΤΗΜΑΤΩΝ, ΕΓΚΑΤΑΣΤΑΣΕΩΝ ΚΑΙ ΔΙΚΤΥΩΝ                                                                                                 3ο ΕΚ Β ΑΘΗΝΑΣ (ΑΜΑΡΟΥΣΙΟΥ)
ΕΡΓΑΣΤΗΡΙΟ ΗΛΕΚΤΡΙΚΩΝ ΜΕΤΡΗΣΕΩΝ
Σκοπός της άσκησης Η πειραματική μελέτη του φαινομένου του συντονισμού σε κύκλωμα RLC σε σειρά. Ο προσδιορισμός της συχνότητας συντονισμού. Η επαλήθευση της θεωρητικής σχέσης της συχνότητας συντονισμού. Η μελέτη της μεταβολής του ρεύματος και της σύνθετης αντίστασης με τη συχνότητα. Ο υπολογισμός του συντελεστή ποιότητας (Q).
Πρακτικές Εφαρμογές Συντονισμού RLC Σειράς 1. Ραδιοφωνία – Τηλεπικοινωνίες Επιλογή σταθμού (tuning) Σε ραδιόφωνα, τηλεοράσεις και δέκτες επικοινωνίας. Το κύκλωμα RLC συντονίζεται σε μία συγκεκριμένη συχνότητα. Στη συχνότητα συντονισμού το ρεύμα μεγιστοποιείται --> λαμβάνεται μόνο το επιθυμητό σήμα. Αλλάζοντας τη χωρητικότητα C, αλλάζει η συχνότητα συντονισμού και «πιάνουμε» άλλο σταθμό. 2. Φίλτρα συχνοτήτων Ηλεκτρονικά φίλτρα (band-pass) Το RLC σε σειρά λειτουργεί ως φίλτρο διέλευσης ζώνης. Επιτρέπει τη διέλευση μόνο συχνοτήτων κοντά στη f₀. Χρησιμοποιείται σε: ενισχυτές ήχου τηλεπικοινωνιακά κυκλώματα συστήματα επεξεργασίας σήματος 3. Συντονισμός κεραιών Οι κεραίες πρέπει να είναι συντονισμένες στη συχνότητα εκπομπής/λήψης. Χρήση RLC για προσαρμογή αντίστασης και μέγιστη μεταφορά ισχύος. Κακή συντονισμένη κεραία --> απώλειες σήματος. 4. Μετρητικά όργανα συχνότητας Κυκλώματα RLC χρησιμοποιούνται σε: συχνόμετρα ανιχνευτές συντονισμού Η μέγιστη απόκριση υποδεικνύει τη συχνότητα του άγνωστου σήματος. 5. Ασύρματη μεταφορά ενέργειας Φορτιστές κινητών (inductive / resonant charging). Πρωτεύον και δευτερεύον κύκλωμα συντονισμένα στην ίδια συχνότητα. Ο συντονισμός αυξάνει δραστικά την απόδοση μεταφοράς. 6. Ιατρικές εφαρμογές Μαγνητική τομογραφία (MRI) Χρήση συντονισμένων κυκλωμάτων για: εκπομπή και λήψη ραδιοσυχνοτήτων Ο συντονισμός επιτρέπει ακριβή ανίχνευση σημάτων από τον ανθρώπινο ιστό. 7. Αισθητήρες και ανιχνευτές Ανιχνευτές μετάλλων: η παρουσία μετάλλου μεταβάλλει την αυτεπαγωγή L --> αλλάζει fo. Αισθητήρες πίεσης, υγρασίας, θερμοκρασίας: φυσικές μεταβολές --> αλλαγή συντονισμού. 8. Προστασία κυκλωμάτων Συντονισμένα κυκλώματα για απόσβεση ανεπιθύμητων συχνοτήτων. Χρήση σε: φίλτρα θορύβου προστασία από ηλεκτρομαγνητικές παρεμβολές (EMI). 9. Εκπαιδευτικές εφαρμογές Πρότυπο σύστημα για: μελέτη φάσης άεργης ισχύος ποιότητας συντονισμού (Q) Χρησιμοποιείται σε εργαστήρια Φυσικής και Ηλεκτρονικής.
Χρησιμοποιήστε την παραπάνω εφαρμογή ως εξής: Για μια συγκεκριμένη τιμή της αντίστασης R πιλέξτε κατάληλη τιμή για C και L ώστε να πραγματοποιήσετε συντονισμό στο κύκλωμα RLC. Στη συνέχεια επιβεβαιώστε τον θεωρητικό τύπο με βάση τις τιμές που έχετε επιλέξει
Ο Συντελεστής Ποιότητας (Quality Factor Q) σε ένα κύκλωμα RLC σε σειρά είναι ένα μέτρο του πόσο “καλά” συντονίζεται το κύκλωμα, δηλαδή πόσο αιχμηρός είναι ο συντονισμός του και πόσο μικρές είναι οι απώλειες ενέργειας. Εφαρμογή στο ραδιόφωνο Συντονισμός σταθμού Όταν γυρίζεις το κουμπί: αλλάζεις το C (μεταβλητός πυκνωτής) αλλάζει το fo Ο Q καθορίζει: πόσο καθαρά ακούς έναν σταθμό αν «μπαίνει» διπλανός σταθμός Παράδειγμα FM: Σταθμοί απέχουν ~200 kHz Απαιτείται αρκετά μεγάλος Q ώστε: Δf<200 kHz Αλλιώς --> παρεμβολές